Analog Devices / Maxim Integrated ADPL12010 Evaluation Kit
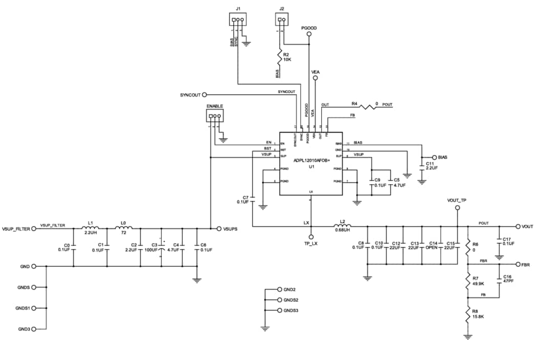
Analog Devices / Maxim Integrated ADPL12010 Evaluation Kit is designed to evaluate the ADPL12008/ADPL12010 synchronous buck converters with 20μA quiescent current. This EV kit is designed to deliver up to 10A with an input voltage of 3V to 20V. The ADPL12010 kit's output voltage is variable and is set to 3.3V, and can be easily configured to 0.8V to 6V (1.5MHz) or up to 10V (400kHz) with minimum component changes. This evaluation kit is equipped with an ADPL12010AFOB+ component, which operates at a frequency of 1.5MHz. The ADPL12010 kit includes several test points and jumpers to facilitate the evaluation process.Features
- 3V to 20V input supply range
- 0.8V and 10V (1.5MHz) adjustable output voltage
- Delivers Up to 8A/10A output current
- Frequency synchronization input
- Enable input
- Voltage-monitoring PGOOD output available
- Proven Printed Circuit Board (PCB) layout
- Fully assembled and tested
Required Equipment
- ADPL12010 EV kit
- 20V, 10A DC Power Supply (PS)
- Appropriate resistive load, or an electronic load that can sink 10A
- Digital Multimeter (DMM)
- Oscilloscope
Published: 2025-09-15
| Updated: 2025-10-02
