Analog Devices Inc. LT3078 Ultra-Low Noise Linear Regulators
Analog Devices Inc. LT3078 Ultra-Low Noise Linear Regulators are low voltage, high Power-Supply Rejection Ratio (PSRR), and ultra-fast transient response regulators. These regulators supply up to 5A with a typical dropout voltage of 55mV. The LT3078 regulators operate within the 0.6V to 5.5V output voltage range and feature a programmable current limit of ±3% at 5A. The output voltage can be digitally selected with precision, allowing for adjustments in 50mV increments from 0.5V to 1.2V and 100mV increments from 1.2V to 1.8V. These regulators include built-in protections such as Under Voltage Lock-Out (UVLO), internal current limit, and thermal shutdown with hysteresis. The LT3078 regulators are perfect for powering data converters, high-performance FPGAs, RF, and all noise-sensitive signal chain applications. Other key applications include low-noise instrumentation, a post-regulator for switching supplies, and medical applications.Features
- 1.3μVRMS (10Hz to 100kHz) ultra-low RMS noise
- 3.5nV/√Hz at 10kHz ultra-low spot noise
- 11µVP-P from 0.1Hz to 10Hz ultra-low 1/f noise
- 49dB at 1MHz PSRR at high-frequency
- Ultra-fast transient response
- 55mV typical dropout voltage
- 0.5V to 4.2V digitally programmable VOUT range
Specifications
- ±3% programmable current limit at 5A
- 0.6V to 5.5V operating output voltage range
- Parallel multiple devices for higher current
- VIOC pin to control upstream switching converter
- Precision enable/Under Voltage Lock-Out (UVLO)
- Power Good (PG) flag
- Internal die temperature monitor
- 3mm x 4mm 22-lead LQFN package
Applications
- RF power supplies (PLLs, VCOs, mixers, LNAs, and PAs)
- High-speed/high-precision data converters
- Low noise instrumentation
- Post-regulator for switching supplies
- FPGA and DSP power supplies
- Medical applications
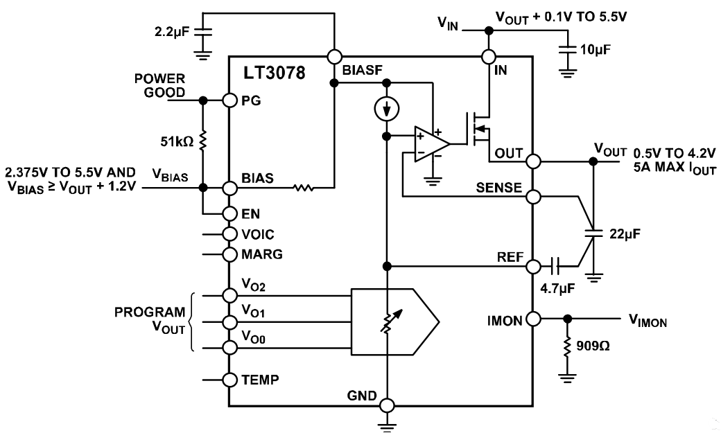
Functional Diagrams
Simplified Typical Application Circuit Diagram
Transient Response
Published: 2024-03-27
| Updated: 2025-01-28
