Analog Devices / Maxim Integrated MAX17577 & MAX17578 DC-DC Converters
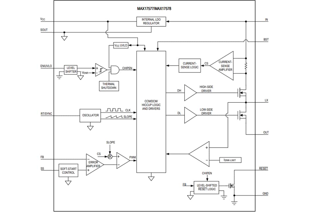
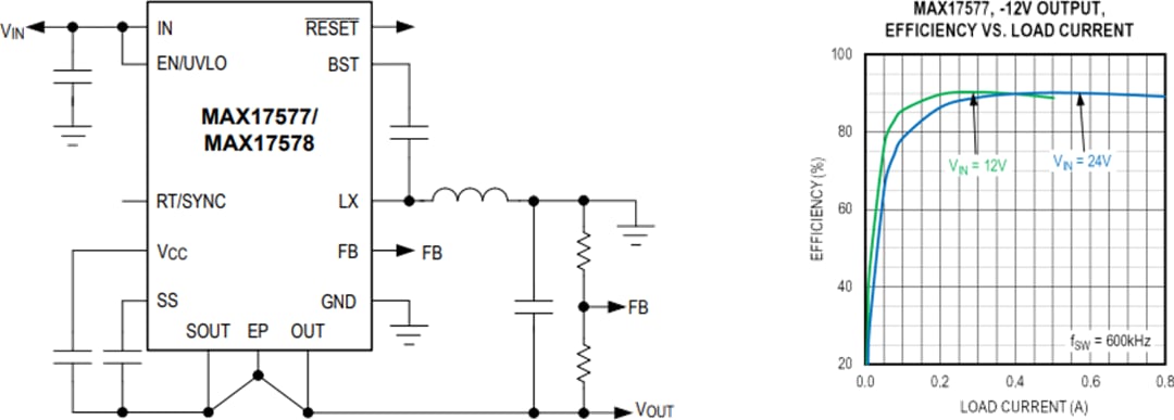
Analog Devices MAX17577 and MAX17578 DC-DC Converters are high-efficiency, high-voltage, inverting, Himalaya synchronous DC-DC converters with integrated MOSFETs and internal compensation. The devices generate output voltages (VOUT) from -0.9V to -36V and can deliver up to 1A of load current from a wide 4.5V to (60V - |VOUT|) input- voltage range. The MAX17577 and MAX17578 both feature peak current-mode control architecture. The MAX17577 operates in Continuous Conduction Mode (CCM) at all loads; thus, providing a constant frequency operation. The MAX17578 operates in Discontinuous Conduction Mode (DCM) for superior efficiency at light loads. Low minimum on-time allows higher switching frequencies and small solution sizes.The MAX17577 and MAX17578 allow the EN/UVLO, active-low RESET, and RT/SYNC pins to be driven by signals that are referenced to system ground, eliminating the need for external-level shifter circuits. The feedback-voltage regulation accuracy is ±1.3% over a wide -40°C to +125°C temperature range. The Analog Devices MAX17577 and MAX17578 DC-DC Converters are available in a compact, 3mm x 3mm TDFN12 package.
Features
- Reduces external components and total cost
- Synchronous operation
- All-ceramic capacitors, compact layout
- Internal loop compensation
- System ground-referenced I/O pins (EN/UVLO, Active-Low RESET)
- Flexibility to support multiple rails in a system
- Adjustable output voltage range from -0.9V to -36V
- Wide 4.5V to (60V - |VOUT|) input voltage range
- Up to 1A output current
- 400kHz to 2.2MHz adjustable frequency with external clock synchronization
- Reduces power dissipation
- 90.6% peak efficiency
- DCM for superior light-load efficiency
- 6.2µA shutdown current
- Operates reliably in adverse industrial environments
- Hiccup-mode overload protection
- Adjustable soft-start
- Monotonic startup with pre-biased output voltage
- Built-in output voltage monitoring with active-low RESET
- Programmable EN/UVLO threshold
- Overtemperature protection
- -40°C to +125°C ambient operating temperature range
- -40°C to +150°C junction temperature range
- 3mm x 3mm TDFN12 package
Applications
- Industrial control power supplies
- General-purpose point-of-load
- Gate-drive circuits
- Motion control
- Wall transformer regulation
- High-voltage, single-board systems
Typical Application Circuit
Block Diagram
Published: 2021-01-12
| Updated: 2023-04-14
