Analog Devices / Maxim Integrated MAX20404/MAX20405/MAX20406 Buck Converters
Analog Devices MAX20404 / MAX20405 / MAX20406 Automotive Synchronous Buck Converters offer a tiny size with integrated high-side and low-side switches. The series delivers up to 6A with wide input voltages ranging from 3V to 36V. Voltage quality can be monitored by observing the PGOOD signal. The modules operate in dropout mode by running at a 99% duty cycle. This makes the device suitable for automotive and industrial applications. Analog Devices MAX20404 / MAX20405 / MAX20406 Automotive Synchronous Buck Converters support programmable or fixed output voltages of 5V and 3.3V. The device has an internally fixed frequency at 2.1MHz (or 400KHz or 3MHz), allowing for small external components, reduced output ripple, and ensuring no AM interference. The converter automatically enters skip mode at light loads with an ultra-low quiescent current of 10μA at no load.The MAX204xx series provides a pin-to-pin compatible offering from 4A to 10A in a single-phase configuration and up to 20A in a dual-phase configuration. Additionally, the MAX20405 is optimized for dual-phase operation with very high current-sharing accuracy. The device is available with spread-spectrum frequency modulation designed to minimize EMI-radiated emissions due to the modulation frequency.
Features
- Multiple functions for small size
- Operating VIN range of 3V to 36V
- 10μA quiescent current in skip mode
- Synchronous DC-DC converter with integrated FETs
- 400kHz, 2.1MHz, and 3MHz fixed-frequency options
- Fixed 2.5ms internal soft-start
- Programmable 0.8V to 10V output, or 3.3V and 5.0V fixed-output options available
- 3.5mm x 3.75mm 17-Pin FC2QFN
- Symmetrical package offers superior EMI performance
- Dual-phase capability
- Can be used in the dual-phase configuration for high power design
- Dynamic current sharing via shared VEA pin
- Low-Iq operation capability in dual-phase
- High precision
- ±1% output-voltage accuracy in FPWM mode at no load
- Precise output voltage monitoring with PGOOD
- Robust for the automotive environment
- Forced-PWM and skip-mode operation
- 99% duty-cycle operation with low dropout
- Overtemperature and short-circuit protection
- -40°C to +125°C operating temperature range
- 42V load-dump tolerant
- AEC-Q100 qualified
Applications
- Automotive
- Infotainment systems
- ADAS and other safety-critical applications
- Industrial
- High-voltage DC-DC converters
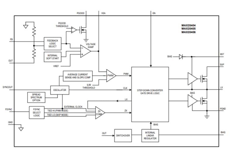
Block Diagram
Published: 2021-08-11
| Updated: 2023-04-18
