Analog Devices / Maxim Integrated MAX22506E Evaluation Kit

Analog Devices Inc. MAX22506E Evaluation Kit is designed to demonstrate the functionality of MAX22506E half-duplex and high-speed RS-485/RS-422 transceiver. This kit is used for standalone evaluation and can also be connected to RS-485/RS-422 network for easy in-system evaluation. ADI MAX22506E evaluation kit operates at the 3V to 5.5V supply voltage range and includes selectable onboard termination. Typical applications include backplane buses, encoder interfaces, field bus networks, industrial control systems, and motion control.

Features

  • 3V to 5V operating voltage range
  • Terminal block connectors for easy RS-485/RS-422 evaluation
  • Fully assembled and tested

Applications

  • Backplane buses
  • Encoder interfaces
  • Field bus networks
  • Industrial control systems
  • Motion control

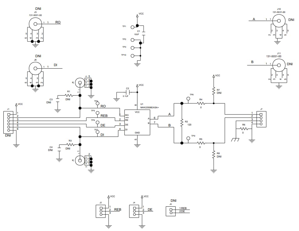
Evaluation Kit Schematic

Schematic - Analog Devices / Maxim Integrated MAX22506E Evaluation Kit
Published: 2021-03-26 | Updated: 2023-04-13