Analog Devices / Maxim Integrated MAX34565 12V Hot-Plug Switches

Analog Devices MAX34565 12V Hot-Plug Switches are hot-plug controllers for 12V power rails that include the required power-pass MOSFET device for 12V supplies. During hot plug, these switches control the supply output voltage ramp (dV/dt) and limit the current at a user-controlled level. The devices also limit the output voltage to protect downstream devices from overvoltage events. Analog Devices MAX34565 Hot-Plug Switches are ideal for use in a variety of applications, including base stations, servers, switchers/routers, and more.

Features

  • Completely integrated hot-plug functionality for 12V power rails
  • Onboard power MOSFET
  • No high-power RSENSE resistor needed
  • Adjustable current limit
  • Adjustable output voltage slew rate
  • Thermal fault indication
  • Output overvoltage limiting
  • Onboard thermal protection
  • Onboard charge pump
  • Latch-off version

Applications

  • Base stations
  • InfiniBand™/SM
  • PCI/PCI Express®
  • RAID/hard drives
  • Servers
  • Switches/routers

Development Tool

        •   Evaluation Kit

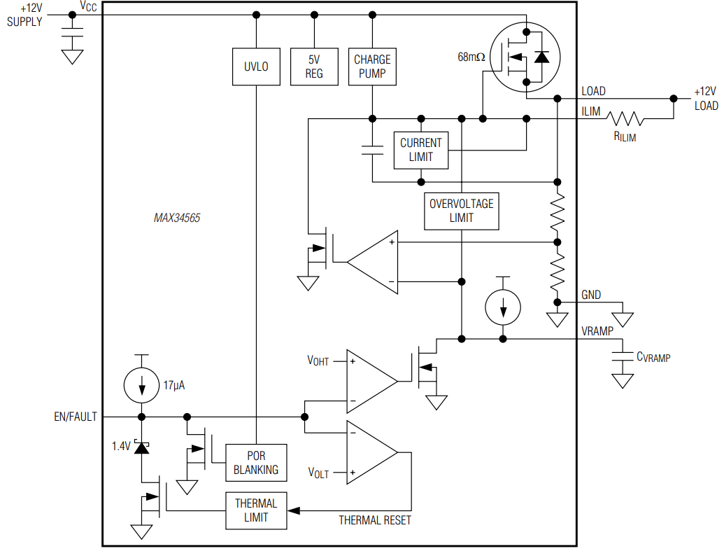
Functional Diagram

Analog Devices / Maxim Integrated MAX34565 12V Hot-Plug Switches
Published: 2012-03-22 | Updated: 2023-04-21