Analog Devices / Maxim Integrated MAX98309/MAX98310 Mono 1.4W Class AB Audio Amps
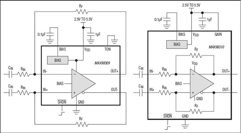
Analog Devices MAX98309 / MAX98310 Mono 1.4W Class AB Audio Amplifiers offer low quiescent current while maintaining excellent SNR and low 0.008% THD+N. The amplifiers feature excellent 90dB PSRR and state-of-the-art click-and-pop suppression. These ICs are offered with an internally fixed 0dB, 3dB, 6dB, and 9dB gain (MAX98310) or an externally set gain (MAX98309) through external resistors. MAX98309 features a 10ms or 100ms pin-selectable turn-on time, while the MAX98310 has a preset 5ms turn-on time. Analog Devices MAX98309 / MAX98310 Class AB Audio Amplifiers are ideal for use in cell phones/smartphones, digital cameras, e-Readers, and more. The MAX98309 evaluation kit (EV kit) is a fully assembled and tested circuit board that evaluates the MAX98309 and MAX98310. The EV kit operates from a single 2.5V to 5.5V power supply.Features
- Enhances system performance
- Differential input improves noise immunity
- Industry-leading click-and-pop suppression
- Smaller solution size
- 1mm x 1mm WLP Footprint
- Extends battery life
- Low quiescent current
- Delivers robust system design
- Thermal overload protection
- Short-circuit protection
- 1.2mA Supply current (VDD = 3.7V)
- 750mW into 8Ω (VDD = 3.7V)
- 2.5V to 5.5V Supply operation
- Pin-selectable, internally-fixed gain (MAX98310)
Applications
- Cell phones/smartphones
- Digital cameras
- e-Readers
- GPS
- Portable media players
- Tablets
Block Diagrams
View Results ( 2 ) Page
| Part Number | Description | Operating Supply Current |
|---|---|---|
| MAX98309EWL+T | Audio Amplifiers Mono 1.4W Class AB Audio Amp w/external | 1.2 mA |
| MAX98310EWL+T | Audio Amplifiers Mono 1.4W Class D Audio Amp w/fixed gain | 750 mA |
Published: 2012-03-21
| Updated: 2023-04-21
