Analog Devices Inc. MAX20796 Step Down Switching Regulator
Analog Devices MAX20796 Step Down Switching Regulator is ideal for applications operating from 4.5V to 16V and requiring up to 60A maximum load. The regulator can also be used for 90A applications with an optional third-phase external power stage. The output voltage range is configured from 0.5V to 5.5V with some restrictions on duty cycle. The switching regulator uses a fixed-frequency control scheme that provides an extremely compact, fast, and accurate power delivery solution for server and telecom applications. Integrated linear regulators allow single-supply operation. To further improve system efficiency and thermal performance, an external 3.3V supply or FET can be used to generate the core supply.Features
- 92% peak efficiency; 90% full-load efficiency at VIN = 12V, VOUT = 1V
- 4.5V to 16V operating input voltage range
- 0.5V to 5.5V output voltage range
- 0.5V to 5.0V with direct feedback output boot voltage pin-strapped range
- Integrated loop compensation
- Supports coupled and discrete inductors
- PMBus revision 1.3 compliant interface
- Supports external power stage to increase power capacity
- Internal linear regulators allow operation from one supply voltage
- Optional external LDO FET for enhanced thermal performance
- DC setpoint accuracy ±1% over TJ (-40°C to +125°C)
- Soft-start time
- Pin-strapped configurable operating parameters
- 32x PMBus addresses
- Output voltage
- Switching frequency
- Overcurrent Protection (OCP) threshold
- Loop compensation
- Continuous conduction mode operation only
- Integrated accurate current and temperature sensing
- Monotonic startup and shutdown support pre-bias startup (two-phase)
- Fast peak and average overcurrent protection
- RESTORE input pin resets output voltage
- -40°C to +125°C operating junction temperature range
- 35-pin, 4mm × 10.5mm, 0.5mm pitch, FC2QFN package
Applications
- Point-of-load voltage regulators
- Communication, networking, servers, and storage equipment
- Microprocessor chipsets
- Memory VDDQ
- I/O and auxiliary power
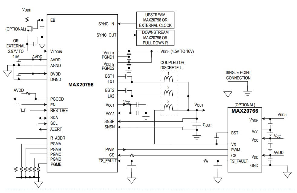
Block Diagram
Additional Resources
Published: 2020-06-04
| Updated: 2024-05-28
