Apex Microtechnology PA05 Power Operational Amplifiers

Apex Microtechnology PA05 Power Operational Amplifiers extend the performance limits of power amplifiers in slew rate and power bandwidth while maintaining high current and power dissipation ratings. The high voltage MOSFET power operational amplifier is highly flexible with a shutdown control feature enabling the output stage to be turned off for standby operation or load protection during fault conditions. Boost voltage inputs permit the small signal portion of the amplifier to operate at a higher voltage than the high current output stage. The amplifier is then biased to accomplish close linear swings to the supply rails at high currents for extra efficient operation.

The Apex PA05 Power Operational Amplifiers external compensation tailors slew rate and bandwidth performance to user needs. A four-wire sense technique limits precision current without considering internal or external mΩ parasitic resistance in the output line. The output stage is protected by thermal limiting circuits above junction temperatures of 175°C.

Features

  • 250W high internal dissipation
  • 100V, 30A High voltage, high current
  • 100V/µs High slew rate
  • 4 Wire current limit sensing
  • Low distortion
  • External shutdown control
  • Optional boost voltage inputs

Applications

  • Linear and rotary motor drives
  • Sonar transducer driver
  • Yoke/magnetic field excitation
  • Programmable power supplies to ±45V
  • Audio up to 500W

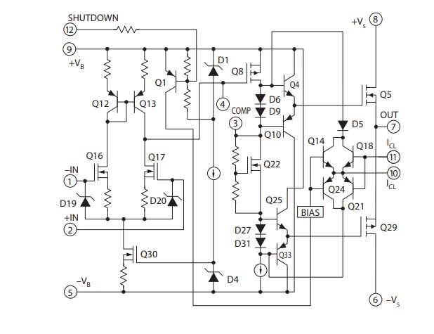
Equivalent Schematic

Schematic - Apex Microtechnology PA05 Power Operational Amplifiers

Typical Connections

Application Circuit Diagram - Apex Microtechnology PA05 Power Operational Amplifiers
Published: 2022-11-03 | Updated: 2022-11-08