Apex Microtechnology PA119 Video Power Operational Amplifiers

Apex Microtechnology PA119 Video Power Operational Amplifiers are designed to drive various loads from DC through the video frequency range. The devices achieve excellent input accuracy with a dual monolithic FET input transistor cascaded by two high-voltage transistors to deliver outstanding common mode characteristics.

The Apex PA119 Op Amps demonstrate superior DC and AC stability over a comprehensive supply and temperature range. The built-in current limit of 0.5A can be increased by adding two external resistors, while two internal clamping diodes supply transient inductive load kickback protection.

The hybrid circuit employs thick film (cermet) resistors, ceramic capacitors, and silicon semiconductor chips to maximize reliability, minimize size, and present top performance. Ultrasonically bonded aluminum wires furnish reliable interconnections at all operating temperatures.

The PA119 is housed in an 8-pin TO-3 package that is hermetically sealed and electrically isolated.

Features

  • 900V/µs Very fast slew rate
  • 4A Peak rating power MOS technology
  • 0.75V at 2A Low internal losses
  • Protected output stage of the thermal shutoff
  • ±15V to ±40V Wide supply range

Applications

  • Video distribution and amplification
  • High-speed deflection circuits
  • Power transducers up to 5MHz
  • Modulation of Rf power stages
  • Power LED or laser diode excitation

Equivalent Schematic

Schematic - Apex Microtechnology PA119 Video Power Operational Amplifiers

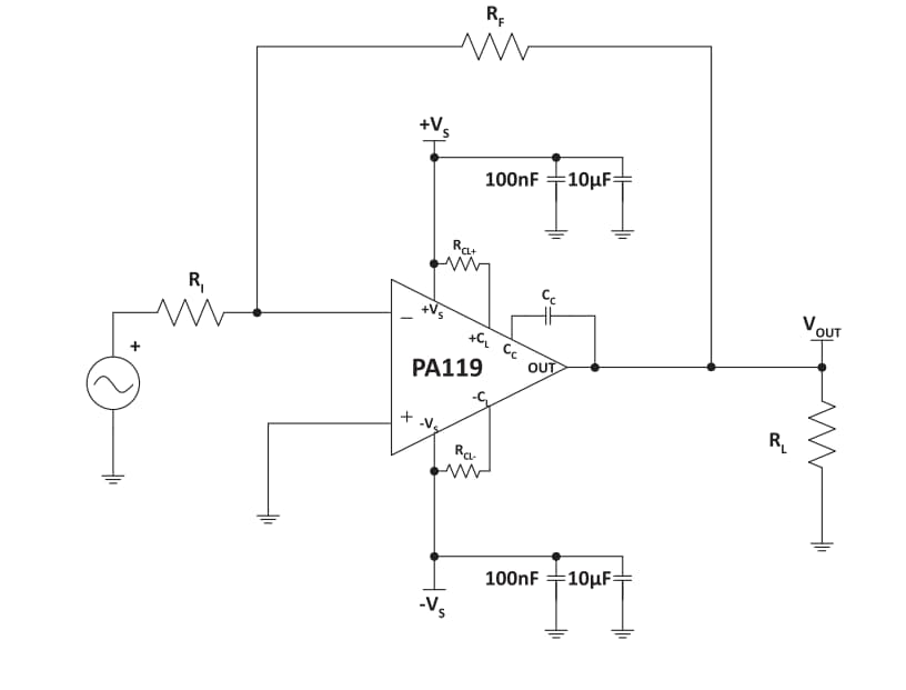
Typical Connection

Application Circuit Diagram - Apex Microtechnology PA119 Video Power Operational Amplifiers
Published: 2022-11-03 | Updated: 2022-11-08