Broadcom ACPL-32JT Automotive-Gate Drive Optocoupler
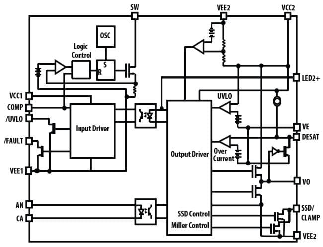
Broadcom ACPL-32JT Automotive-Gate Drive Optocoupler features fast propagation delay of 250ns with dead time distortion of -160ns to +60ns. Integrated flyback controller for isolated DC-DC simplifies system design on providing high side VCC2 supply and significantly saves PC board space. Smart features such as IGBT desaturation sensing with soft shutdown protection and fault feedback, undervoltage lockout and feedback and active Miller current clamping provide high level of integration in a compact SO16 package with 8mm creepage and clearance meeting most system high voltage requirement. Broadcom R2Coupler isolation products provide reinforced insulation and reliability that delivers safe signal isolation critical in automotive and high-temperature industrial applications.Features
- DC-DC flyback controller
- 2.5A peak output current
- Fast propagation delay
- Desat sensing with feedback
- Undervoltage lockout
- Safety regulatory approved; UL1577, CSA and IEC 60747-5-5
- TS 16949 compliant and qualified per AEC-Q100 Grade 1
- Automotive wide operating temperature: -40 to 125ºC
- Excellent CMR performance
Applications
- Automotive isolated IGBT/MOSFET inverter gate drives
- Automotive DC-DC converters
- AC and brushless DC motor drives
- Hybrid and plug-in hybrid powertrain inverters
- Uninterruptible Power Supplies (UPS)
Functional Diagram
Published: 2014-02-14
| Updated: 2022-03-11
