Diodes Incorporated AL9901 Universal High Voltage LED Drivers

Diode Inc. AL9901 Universal High Voltage LED Drivers provide an efficient solution for offline, high-brightness LED lamps. They have an internal MOSFET that allows switching frequencies up to 300kHz. The switching frequency is determined by an external single resistor. The AL9901 drivers topology creates a constant current through the LEDs providing constant light output. The output current is programmed by one external resistor.

Features

  • Universal rectified 85 to 305V AC input range
  • Internal MOSFET up to 650V, 2A
  • High switching frequency up to 300kHz
  • Internal voltage regulator removes start-up resistor
  • Tighter current sense tolerance better than 5%
  • LED Brightness control with linear and PWM dimming
  • Internal Over-Temperature Protection (OTP)
  • >90% Efficiency
  • 7.5V Regulated output
  • U-DFN6040-12 and SO-16 packages

Applications

  • LED offline lamps
  • High voltage DC-DC LED driver
  • Signage and decorative LED lighting
  • Back lighting of flat panel displays
  • General purpose constant current source

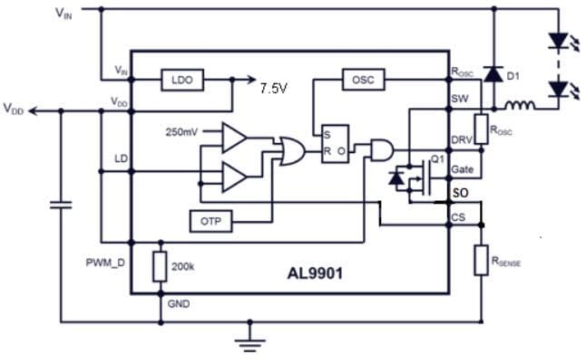
Functional Block Diagram

Block Diagram - Diodes Incorporated AL9901 Universal High Voltage LED Drivers
Published: 2015-03-16 | Updated: 2022-03-11