Diodes Incorporated AP72250 Synchronous Boost Converter

Diodes Incorporated AP72250 Synchronous Boost Converter is designed with a 4.7A switching current and requires a minimum 1V input startup voltage. This converter operates in a wide input voltage range of 0.6V to 5.5V and offers an output voltage of 1.7V to 5.5V range. The AP72250 boost converter fully integrates a 20mΩ high-side power MOSFET and a 26mΩ low-side power MOSFET to provide high-efficiency step-up DC-DC conversion. This device is easily used by minimizing the external component count due to its adoption of peak current-mode control, allowing it to handle wide input-to-output ratios. The AP72250 converter achieves outstanding performance in line- and load-transient responses and seamless transitions between boost and pass-through modes. Typical applications include low-voltage power cells, portable consumer devices, supercapacitors, USB power supplies, power banks, and industrial metering equipment.

Features

  • 0.6V to 5.5V input voltage range (VIN)
  • 1V minimum input startup voltage
  • 1.7V to 5.5V output voltage (VOUT)
  • 7A switching current
  • 8V ±1% reference voltage
  • Selectable operation mode:
    • Pulse Frequency Modulation (PFM)
    • Ultrasonic Mode (USM)
    • Forced Pulse Width Modulation (FPWM)
  • 20μA low Quiescent current (PFM)
  • 900kHz switching frequency
  • Up to 89% efficiency at 5mA light load
  • Power-Good indicator with 5MΩ internal pull-up resistor
  • Protection circuitry:
    • Undervoltage Lockout (UVLO)
    • Peak current limit
    • Negative (valley) current limit
    • Output Short Circuit Protection (SCP)
    • Thermal shutdown
  • Lead-free and fully RoHS compliant
  • Halogen and Antimony free - "Green" device

Applications

  • Low voltage power cells
  • Portable consumer devices
  • Supercapacitor charge storages
  • USB power supplies
  • Power banks
  • Industrial metering equipment

Application Circuit

Application Circuit Diagram - Diodes Incorporated AP72250 Synchronous Boost Converter

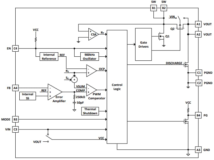
Block Diagram

Block Diagram - Diodes Incorporated AP72250 Synchronous Boost Converter

Performance Graph

Performance Graph - Diodes Incorporated AP72250 Synchronous Boost Converter
Published: 2022-06-02 | Updated: 2022-07-26