TDK InvenSense EV_ICU-20201-00 Evaluation Board

TDK InvenSense EV_ICU-20201-00 Evaluation Board includes the ICU-2021 ultrasonic sensor device with PCB, two capacitors, and a connector. This board requires an acoustic to interface to the IC. The EV_ICU-20201-00 is connected to the sensor via a 12-pin 0.5mm pitch Flat Flex Cable (FFC) connector. This evaluation board is used in smart door lock wake-on-approach, obstacle avoidance, wall following, parking lot sensors for vehicle counting, and ground-level measurement in drones.

Features

  • Connects via 12-pin 0.5mm pitch Flat Flex Cable (FFC) connector
  • Requires an acoustic to interface to the IC

Applications

  • Smart door lock wake-on-approach
  • Obstacle avoidance
  • Wall following
  • Parking lot sensors for vehicle counting
  • Ground-level measurement in drones

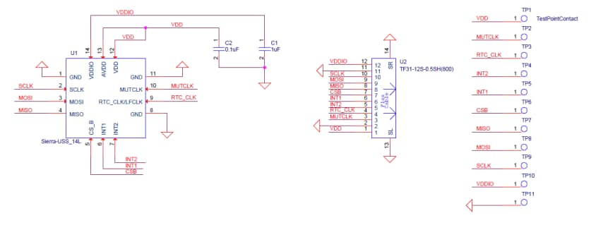
Schematic Diagram

Schematic - TDK InvenSense EV_ICU-20201-00 Evaluation Board
Published: 2023-09-01 | Updated: 2024-08-20