FTDI Chip FT4232HA Automotive High-Speed USB to UART/MPSSE

FTDI Chip FT4232HA Automotive High-Speed USB to UART/MPSSE is a turnkey solution for adding High-Speed USB support to a target design. The  FT4232HA has four independent configurable interfaces. Two of these interfaces can be configured as UART, JTAG, SPI, I2C, or Bit-Bang mode, using an MPSSE with independent baud rate generators. The remaining two interfaces can be configured as UART or Bit-Bang. The FT4232HA is AEC Grade 2 qualified with an extended -40°C to +105°C operating temperature range. 

The FTDI Chip FT4232HA Automotive High-Speed USB to UART/MPSSE is housed in a compact QFN-64 package and is Pb-free and RoHS compliant.

Features

  • Single-chip USB to quad serial ports with a variety of configurations
  • USB protocol is handled on the chip with no USB-specific firmware programming required
  • USB 2.0 High Speed (480Mbits/Second) and Full Speed (12Mbits/Second) compatible
  • Two Multi-Protocol Synchronous Serial Engine (MPSSE) on channel A and channel B to simplify synchronous serial protocol (USB to JTAG, I2C, SPI, or Bit-Bang) design
  • Independent Baud rate
  • RS232/RS422/RS485 UART Transfer Data Rate up to 12Mbaud. (RS232 Data Rate limited by external level shifter)
  • FTDI’s royalty-free Virtual Com Port (VCP) and Direct (D2XX) drivers eliminate the requirement for USB driver development in most cases
  • Optional traffic TX/RX indicators can be added with LEDs and an external 74HC595 shift
  • Adjustable receive buffer
  • Support for USB suspend and resume conditions via PWREN#, SUSPEND#, and RI# pins
  • FTDI FT232R/FT-X style, asynchronous serial UART interface option with full hardware handshaking and modem interface signals
  • UART Interface supports 7/8 bit data, 1/2 stop bits, and Odd/Even/Mark/Space/No Parity
  • Auto-transmit enables control for RS485 serial applications using TXDEN pin through external
  • Fully assisted hardware or X-On / X-Off software
  • Operational configuration mode and USB Description strings are configurable in external EEPROM over the USB interface
  • Low operating power and USB suspend
  • Configurable I/O drive strength (4mA, 8mA, 12mA, or 16mA) and slew rate.
  • Supports bus-powered, self-powered, and high-power bus-powered USB configurations
  • UHCI/OHCI/EHCI/xHCI host controller compatible
  • USB Bulk data transfer mode (512-byte packets in High-Speed mode)
  • Dedicated Windows DLLs are available for USB to SPI, and USB to I2C applications
  • +3.3V single supply operating voltage range
  • +3.3V I/O interfacing (+5V Tolerant)
  • Highly integrated design includes +1.2V LDO regulator for VCORE, integrated POR function, and on-chip clock multiplier PLL (12MHz to 480MHz)
  • Extended -40°C to +105°C automotive grade 2 operating temperature range
  • ESD protection for FT4232HA I/O
    • Human Body Model (HBM) ±2kV
    • Machine Mode (MM) ±200V
    • Charge Device Model (CDM) ±500V
    • Latch-up free
  • Compact QFN-64 package
  • Pb-free and RoHS compliant

Applications

  • Automotive
  • Single-chip USB to four channels UART (RS232, RS422, or RS485) or Bit-Bang interfaces
  • Single-chip USB to 2 JTAG channels plus 2
  • Single-chip USB to 1 JTAG channel plus 3
  • Single-chip USB to 1 SPI channel plus 3
  • Single-chip USB to 2 SPI channels plus 2
  • Single-chip USB to 2 Bit-Bang channels plus 2
  • Single-chip USB to 1 SPI channel, plus 1 JTAG channel plus 2 UARTs
  • Single-chip USB to 2 I2C channels plus 2
  • Upgrading legacy peripheral designs to USB
  • Field Upgradable USB Products
  • Cellular and cordless phone USB data transfer cables and interfaces
  • Interfacing MCU, PLD, and FPGA based designs to USB
  • PDA to USB data transfer
  • USB smart card readers
  • USB instrumentation
  • USB industrial control
  • USB media player interfaces
  • USB FLASH card readers and writers
  • Set-Top box USB interface
  • USB digital camera interface

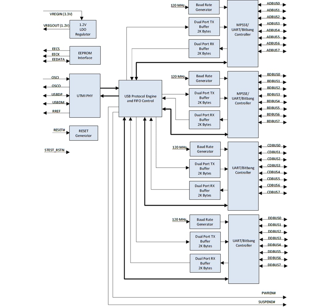
Block Diagram

Block Diagram - FTDI Chip FT4232HA Automotive High-Speed USB to UART/MPSSE

Package Outline

Mechanical Drawing - FTDI Chip FT4232HA Automotive High-Speed USB to UART/MPSSE
Published: 2022-05-03 | Updated: 2023-05-30