Infineon Technologies DG_48V_SWITCH_KIT Evaluation Board
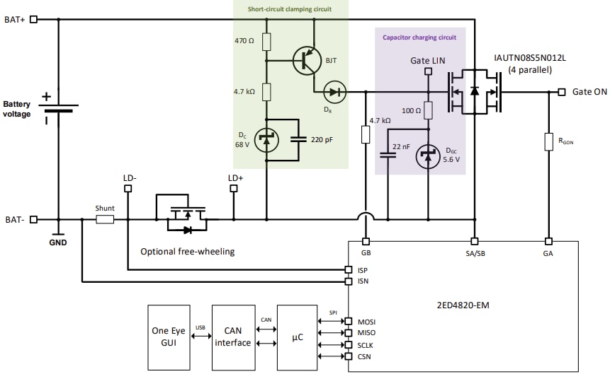
Infineon Technologies DG_48V_SWITCH_KIT Evaluation Board is a 48V disconnect switch demo board with 80V OptiMOS™ 5 Dual Gate MOSFETs. This board is capable of active clamping to dissipate inductive energy from the cable harness. The dual gate MOSFETs operate in linear mode to increase short circuit robustness. Typical applications include power distribution, battery management, and electrically heated catalysts.Features
- Fast pulsed capacitor charging
- No separate pre-charging path needed
- Active clamping capable
- Linear mode operation
- Increased short circuit robustness
- Ideal for 48V disconnect switch application
- Acceleration of capacitor charging
- Reduction of system cost
Applications
- Power distribution
- Battery management
- Electrically heated catalyst
Components
- IAUTN08S5N012L dual gate MOSFET 80V
- IAUT300N08S5N012 freewheeling MOSFET
- 2ED4820-EM 48V high-side driver
Overview
Schematic Diagram
Additional Resource
Published: 2025-02-05
| Updated: 2025-03-18
