IXYS IX4352NEAU Low-Side Gate Drivers

IXYS IX4352NEAU Low-Side Gate Drivers are designed specifically to drive SiC MOSFETs and high-power IGBTs. These drivers offer a separate 9A source and sink outputs and allow tailored turn-on and turn-off timing while minimizing switching losses. The IX4352NEAU gate drivers are integrated with an internal negative charge regulator that provides a user-selectable negative gate drive bias. These drivers feature desaturation detection circuitry that senses an over-current condition of the SiC MOSFET. The IX4352NEAU gate drivers are AEC-Q100 Grade 1 qualified and available in a thermally-enhanced 16-pin narrow SOIC package. Typical applications include on-board chargers, DC-DC converters, electric vehicle charging stations, motor controllers, and power inverters.

Features

  • Separate 9A peak source and sink outputs
  • AEC-Q100 qualified
  • VDD - VSS up to 35V operating voltage range
  • ±2kV Human Body Model (HBM) ESD classification 2
  • Internal charge pump regulator for selectable negative gate drive bias
  • Desaturation detection with soft shutdown sink driver
  • TTL and CMOS compatible input
  • Under Voltage LockOut (UVLO)
  • Thermal shutdown
  • Open drain FAULT output
  • -40°C to 125°C operating temperature range

Applications

  • On-board chargers
  • DC-DC converters
  • Electric vehicle charging stations
  • Motor controllers
  • Power inverters

Videos

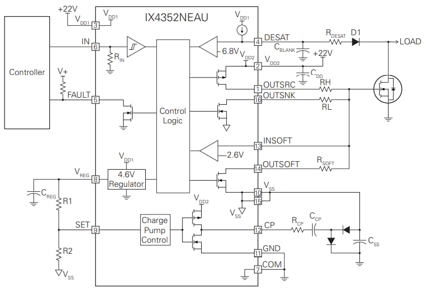
Typical Application Circuit Diagram

Application Circuit Diagram - IXYS IX4352NEAU Low-Side Gate Drivers

Mechanical Drawing

Mechanical Drawing - IXYS IX4352NEAU Low-Side Gate Drivers
Published: 2025-08-28 | Updated: 2025-12-19