Littelfuse LS05006VPQ33 Overvoltage Protection Device
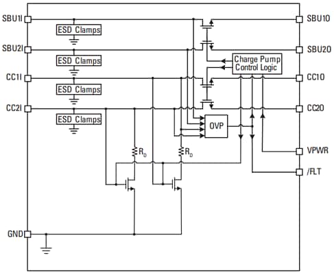
Littelfuse LS05006VPQ33 Overvoltage Protection Device prevents damage to electronic products with USB Type-C™ ports. This device protects against short circuits, overvoltage up to 24V, and Electrostatic Discharge (ESD). The LS05006VPQ33 protection device includes a CC pin pull-down resistor that helps devices to power up and charge with dead batteries. The device automatically cuts out the CC pin pull-down resistor when the system power is up. This allows the Type-C controller CC pin pull-down resistor to take over without confusing the power source.The LS05006VPQ33 overvoltage protection device features up to 600mA high current capability for CC1/CC2 overvoltage protection FETs to pass VCONN power. This device also features 1.3W maximum power dissipation, -40°C to 150°C junction temperature range, and ±2000V ESD, Human Body Model (HBM). The LS05006VPQ33 protection device is RoHS compliant, lead-free, and is available in the QFN3x3_20L package. This device is used in USB Type-C devices, notebooks, monitors, industrial PCs, docking stations, point of sales, and desktops.
Features
- Overvoltage protection for 4 channels (CCxI and SBUxI) with 24V tolerant switch and IEC 61000-4-2 ESD protection
- 1.3W maximum power dissipation
- ±2000V ESD, HBM
- QFN3x3_20L compact package
- -40°C to +150°C junction temperature range
- Lead free
- RoHS compliant
Applications
- USB Type-C devices
- Notebooks
- Monitors
- Industrial PCs
- Smartphones
- Docking stations
- Point of sales
- Desktops
Videos
Functional Block Diagram
Application Circuit Diagram
Published: 2023-05-08
| Updated: 2025-07-16
