M5Stack Dlight Unit - Ambient Light Sensor

M5Stack Dlight Unit - Ambient Light Senso supports the I2C interface, integrates 16-bit ADC, and supports wide-range LUX and high resolution (1 - 65535 LX). This light sensor is compact in size and has low power consumption. The ambient light sensor features illumination digital conversion, supports light source variations (incandescent, fluorescent, halogen, white LED, sunlight, etc). This light sensor is ideally used in smart factories, home automation, and ambient light sensing scenario.

Features

  • Support I2C interface
  • Illumination digital conversion
  • Support light source variations (incandescent, fluorescent, halogen, white LED, sunlight, etc)
  • Wide range LUX (1-65535 lx)

Specifications

  • 560nm of typical peak sensitivity wavelength
  • 16bit of AD conversion depth
  • 5V of operating supply voltage
  • 143uA of operating supply current
  • <3.3V @ 0.3mA of working current

Applications

  • Smart factory
  • Home automation
  • Ambient light sensing scenario

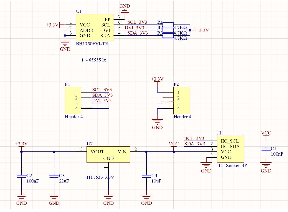
Schematic Diagram

Schematic - M5Stack Dlight Unit - Ambient Light Sensor
Published: 2022-03-25 | Updated: 2022-04-07