Microchip Technology WINCS02 Wi-Fi® Network Controller ICs/Modules
Microchip Technology WINCS02 Wi-Fi® Network Controller Modules are fully integrated modules based on the WINCS02IC low-power IC containing a 2.4GHz IEEE® 802.11b/g/n-compliant radio. The WINCS02IC features an integrated High-Power Amplifier (HPA), Low-Noise Amplifier (LNA), Radio Frequency (RF) switches for TX/RX control, and a hardware-based security accelerator. The WINCS02IC is designed to execute Microchip-provided Wi-Fi and Networking stack components accessible through a Serial Peripheral Interface (SPI). The WINCS02IC and WINCS02 modules operate at a single supply voltage VDD, VDDIO (3.3V typical).The WINCS02 module contains all necessary external components and antennae to simplify board designs. The module is interoperable with various vendors' 802.11 b/g/n access points and has a compact 21.7mm x 17.3mm x 2.1mm form factor. The Microchip Technologies WINCS02 module is available with an onboard Printed Circuit Board (PCB) antenna or U.FL connector for an external antenna and with or without an integrated Microchip Trust&Go CryptoAuthentication™ device.
Features
- Compliant with IEEE 802.11 b/g/n single spatial stream of 20MHz channel bandwidth
- Transmission Control Protocol/Internet Protocol (TCP/IP)-based connectivity protocols along with SSL and MQTT capabilities
- Supports STA Mode and Soft AP functionality in IEEE 802.11 infrastructures and IBSS networks
- Protected Management Frame (PMF) handled in hardware, WPA3 support
- Integrated Power Amplifier (PA), TX/RX switch and power management
- Internal flash memory (up to 2MB) to store firmware
- Immutable secure boot with hardware root of trust
- Supports host-assisted Over-the-Air (OTA) firmware updates
- On-chip network stack to offload MCU
- TCP, UDP, DHCP, ARP, HTTP, MQTT, IPv6, TLS 1.2 and DNS network features
- Hardware accelerators for Wi-Fi and TLS security to improve connection time
- Hardware-based IEEE 802.15.2 compliant 3-wire Packet Traffic Arbitration (PTA) interface for Wi-Fi/BLUETOOTH® coexistence
- SPI host interface
- Secure Device Firmware Upgrade (DFU)
- WINCS02 module with integrated Microchip Trust&Go secure device (optional)
- Variants
- PCB antenna (WINCS02PE)
- U.FL connector for an external antenna (WINCS02UE)
- Package options
- 48-pin VQFN, 7mm x 7mm x 0.9mm size for WINCS02IC
- 28-pin SMD package with RF shield can on top, 21.7mm x 14.7mm x 2.1mm (WINCS02 module)
- Security
- Hardware accelerated security modes (CryptoMaster) with built-in DMA support
- Encryption engines (AES and TDES with different NIST modes of operation); Electronic Code Book (ECB), Cypher Block Chaining (CBC), Counter Mode (CTR), Cypher Feedback Mode (CFB) and Output Feedback Mode (OFB); 128b, 192b and 256b AES key sizes
- SHA-1/SHA-2, AES GCM (Galois/Counter mode), and HMAC/AES CMAC authentication engines
- On-chip oscillator for NDRNG generation
- Multi-purpose public key crypto engine supporting the following algorithms
- ECC/ECDH/ECDSA with standard NIST prime curves up to 521-bit, Curve25519 and Ed25519
- RSA up to 2048-bit keys
- Hardware accelerated security modes (CryptoMaster) with built-in DMA support
- Operating conditions
- WINCS02IC
- 3.0V to 3.6V operating voltage VDD and VDDIO, 3.3V typical
- -40°C to +105°C operating temperature range, AEC-Q100 Grade 2 qualified
- WINCS02 module
- 3.0V to 3.6V operating voltage VDD and VDDIO, 3.3V typical
- -40°C to +85°C operating temperature range
- WINCS02IC
- Certifications
- WINCS02 module certified to FCC, ISED, UKCA, and CE radio regulations
- RoHS and REACH compliant
Applications
- Smart factories and control devices
- Security systems and CCTVs
- Smart homes/lighting and smart locks
- Computing, Wi-Fi dongles, and protocol bridging
- Internet of Things (IoT) sensor tags
- Remote controls
- Wearable smart devices
- Industrial control
Block Diagram
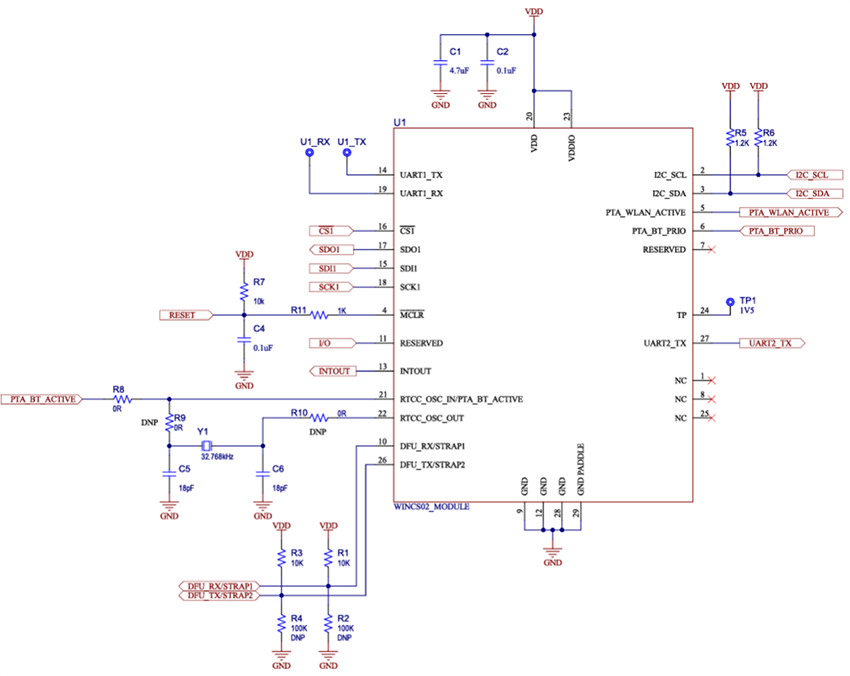
Connection and Interface Diagram
Published: 2024-11-11
| Updated: 2024-11-15
