Microsemi / Microchip VSC7440 SparX-IV-34 Ethernet Switches

Microsemi / Microchip VSC7440 SparX-IV-34 Ethernet Switch is designed to enable more cost-effective, smaller form factor, and lower power networking solutions with 2.5G and 10GbE connectivity. The fully L2/L3 managed Ethernet switch, which provides up to 10 ports supporting a combination of 1G, 2.5G, and 10G Ethernet ports, delivers a flexible and feature-rich solution for enterprise networking, including SMB, SME, and industrial Ethernet applications. A powerful 500MHz MIPS-24KEc CPU enables full management of the switch.

Features

  • Layer-3 routing
  • Up to four 1G, four 2.5G, and two 10G ports
  • Up to two integrated copper PHYs and two 10G SerDes
  • Fully non-blocking wire-speed switching performance
  • RSTP and MSTP support
  • Synchronous Ethernet, with four clock outputs recovered from any port
  • Nanosecond-accurate time stamping for one-step and two-step clocks
  • Hardware processing and PTP frame generation
  • Priority-based flow control (PFC) (IEEE 802.1Qbb)
  • Audio/video bridging (AVB) with support for time-synchronized, low-latency audio and video
    streaming services
  • VCore-III™ CPU system with integrated 500MHz MIPS 24KEc CPU with MMU and DDR3/DDR3L SDRAM controller
  • PCIe 1.x CPU interface
  • EJTAG debug interface
  • Configurable 16-bit or 8-bit DDR3 SDRAM interface supporting up to one gigabyte (GB) of memory
  • Synchronous Ethernet, with four clock outputs recovered from any port
  • Extended temperature range
  • Easy upgrade within SparX-IV family to higher bandwidth, including more 10GbE port support

Applications

  • Industrial Ethernet equipment with protection switching and IEEE 1588 timing requirements
  • Fully managed Layer 2 and Layer 3 SMB and SME equipment, such as high port count 1G switches with 10G aggregation links

Specifications

  • 10x transceivers
  • 10Mb/s, 100Mb/s, 1Gb/s, and 2.5Gb/s data rates
  • 1V operating supply voltage
  • -40°C to +125°C operating temperature range

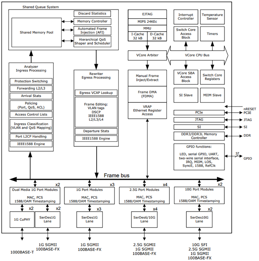
RTL Block Diagram

Block Diagram - Microsemi / Microchip VSC7440 SparX-IV-34 Ethernet Switches

Block Diagram

Block Diagram - Microsemi / Microchip VSC7440 SparX-IV-34 Ethernet Switches
Published: 2019-11-05 | Updated: 2023-06-20