Mikroe MIKROE-3057 Buck 9 Click

Mikroe MIKROE-3057 Buck 9 Click is a high-efficiency step-down converter that provides a highly regulated output voltage. This Mikroe click provides a 3.3V to 5V regulated output voltage for a 4V to 36V input voltage range. The Buck 9 click is based on the MPS MP9943 integrated DC-DC converter, allowing it to deliver up to 3A current. This MP9943 converter offers over-current protection, under-voltage protection, and thermal shutdown. The Buck 9 click incorporates a mikroSDK-compliant library that includes functions to simplify software development. This click is a fully tested product, ready for use on a system equipped with the mikroBUS™ socket. Typical applications include distributed power supply units, wall transformer regulators, single-board systems, and general points of load.

Features

  • Low power dissipation due to high efficiency
  • Over-current protection
  • Under-voltage protection
  • Thermal protection
  • Option to select between the two most commonly used voltage values
  • Onboard MP9943 integrated DC-DC converter
  • Supported by mikroSDK-compliant library

Specifications

  • 3.3V or 5V output voltage
  • 3A continuous output current (maximum)
  • 42.9mm x 25.4mm dimensions

Buck 9 Click Overview

Mikroe MIKROE-3057 Buck 9 Click

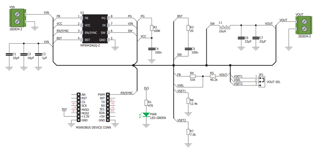
Buck 9 Click Schematic Diagram

Schematic - Mikroe MIKROE-3057 Buck 9 Click
Published: 2019-04-01 | Updated: 2023-09-18