Mikroe MIKROE-3030 Altitude 2 Click
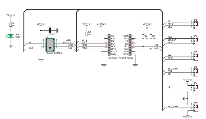
Mikroe MIKROE-3030 Altitude 2 Click is a high-resolution barometric pressure sensor Click Board™. This click board features low power consumption, high-resolution with 20cm step, and high stability of the measurement readings. Mikroe MIKROE-3030 Click Board offers factory-calibrated compensation coefficients, I2C, and Serial Peripheral Interface (SPI) support. This click board also features ultra-low noise delta-sigma 24-bit ADC, fast conversion times, and low count of external components requirement. MIKROE-3030 Click Board provides very accurate measurements of temperature and atmospheric pressure. This can be used to calculate the altitude with a very high resolution.The MIKROE-3030 Altitude 2 Click features an MS560702BA03 Ibarometric pressure sensor IC. This sensor IC is covered in a stainless steel cap and consists of a piezo-resistive sensor. The MIKROE-3030 can be used for altimeter applications in bike computers, variometers, mobile altimeter and barometer stations, data loggers, and weather stations.
Features
- Onboard MS560702BA03 barometric pressure sensor
- Low power consumption
- Ultra-low noise delta-sigma 24-bit ADC
- Fast conversion times
- Low count of compensation values
- High-resolution with 20cm step
- High stability of the measurement readings
- Factory-calibrated compensation coefficients
- I2C and Serial Peripheral Interface (SPI) interfaces
- 3.3V input voltage
- 43.9mm x 25.4mm
- Weighs 24g
Applications
- Bike computers
- Variometers
- Data loggers
- Mobile altimeter stations
- Barometer stations
- Weather stations
Top View
Schematic Diagram
Published: 2018-06-20
| Updated: 2022-11-04
