Mikroe MIKROE-3259 Pedometer 3 Click
Mikroe MIKROE-3259 Pedometer 3 Click is an acceleration sensing and step counting Click board equipped with Kionix KX126-1063 tri-axis acceleration sensor IC. This click incorporates advanced Application Specific Integrated Circuit (ASIC) and MEMS element that ensures reliable motion event detection. The MIKROE-3259 click also features 2048-byte FIFO buffer, pedometer algorithms, tap and double tap sensing algorithms, free fall algorithms, and tilt single/double IIR filtering. This click comes with large 2K sample buffer and interrupt engine with two programmable pins. The KX126-1063 IC features several acceleration detection algorithms that include a pedometer. Typical applications include display orientation, Hardware Interface Device (HID), and drop detection.Features
- Acceleration and step counting Click board™
- Equipped with Kionix KX126-1063 tri-axis accelerometer
- Advanced motion event detection algorithms
- Supports I2C and SPI communication protocols
- 2K sample buffer
- Interrupt engine with two programmable pins
- 3.3V input voltage
- Package includes the mikroSDK™ software and a library with all the functions
- 42.9mm x 25.4mm dimensions
Applications
- Pedometer applications development
- Display orientation
- HID
- Drop detection
Overview
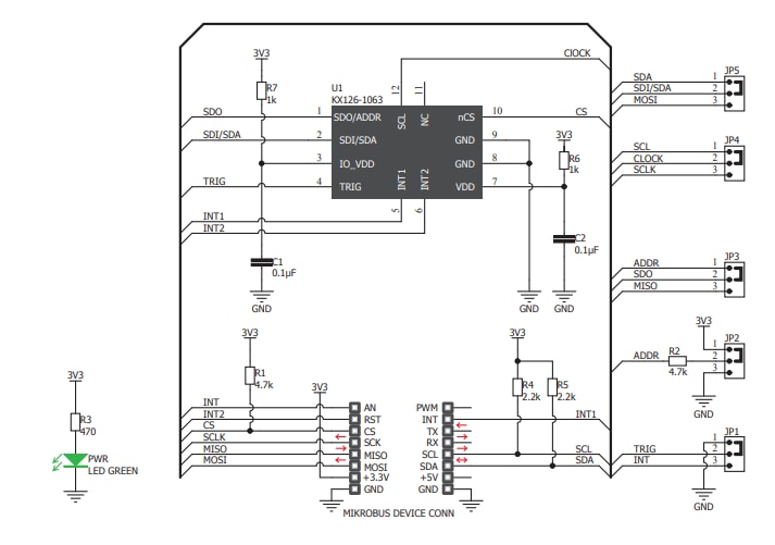
Schematic Diagram
Additional Resources
Published: 2019-01-03
| Updated: 2022-08-03
