Monolithic Power Systems (MPS) EVL2491N-QB-00A Evaluation Board

Monolithic Power Systems (MPS) EVL2491N-QB-00A evaluation board is designed to demonstrate the capabilities of the MP2491N high-voltage step-down converter. This MP2491N achieves a 6A continuous output current (IOUT) with excellent load and line regulation across a wide input supply range. The Constant-On-Time (COT) control provides a fast transient response, easy loop design, and tight output regulation. This EVL2491N-QB-00A evaluation board features Over-Current Protection (OCP), current limiting with hiccup mode, output Over-Voltage Protection (OVP), and thermal shutdown. The EVL2491N-QB-00A evaluation board operates at 16V to 32V input voltage range, 540kHz switching frequency, and offers 6A maximum output current.

Features

  • Fast transient response
  • Easy loop design
  • Tight output regulation
  • Over-Current Protection (OCP)
  • Current limiting with hiccup mode
  • Output Over-Voltage Protection (OVP)
  • Thermal shutdown

Specifications

  • 16V to 32V input voltage range
  • 540kHz switching frequency
  • 6A maximum output current
  • 5V output voltage
  • 91.9% typical efficiency
  • 94.7% peak efficiency

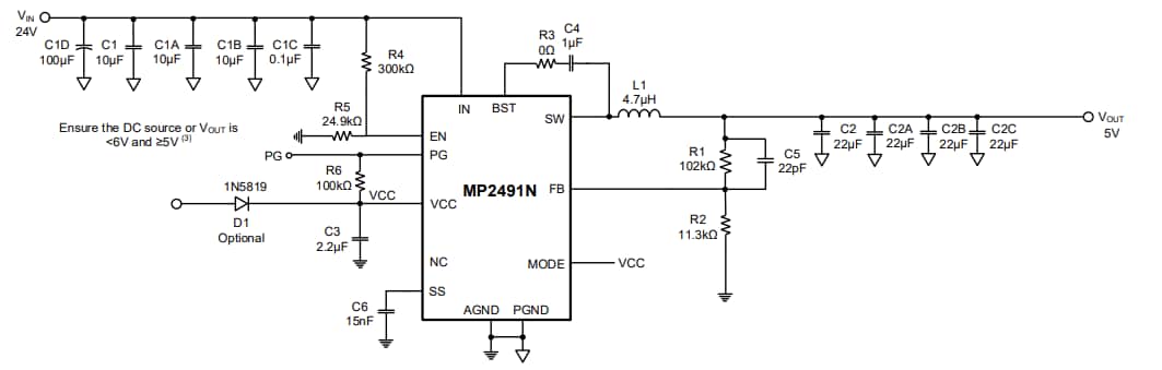
Schematic Diagram

Schematic - Monolithic Power Systems (MPS) EVL2491N-QB-00A Evaluation Board
Published: 2023-10-18 | Updated: 2023-11-03