Monolithic Power Systems (MPS) EVM3612-33-LQ-00A Evaluation Board

Monolithic Power Systems (MPS) EVM3612-33-LQ-00A Evaluation Board is designed to demonstrate the capabilities of MPM3612-33, a synchronous, step-down, and switch-mode converter. This evaluation board features a 12V input voltage, 3.3V output voltage, and 1A output current. The MPM3612-33 power module converters are available in an LGA-10 package with 3mm x 3mm x 2mm dimensions. Typical applications include Internet-of-Things (IoT) devices, home automation, home security, single-cell or multi-cell Li-Ion battery systems, multi-cell dry battery systems, and server power.

Features

  • 12V input voltage
  • 3.3V output voltage
  • 1A output current
  • Available in an LGA (3mm x 3mm x 2mm) package
  • Power Good (PG) indication
  • Enable (EN) shutdown output discharge
  • Over-Current Protection (OCP), Over-Voltage Protection (OVP), and hiccup mode
  • Adjustable output voltage (VOUT)

Applications

  • Single-cell or multi-cell Li-Ion battery systems
  • Multi-cell dry battery systems
  • Sever power
  • Internet-of-Things (IoT) devices
  • Home automation
  • Home security

Board Overview

Monolithic Power Systems (MPS) EVM3612-33-LQ-00A Evaluation Board

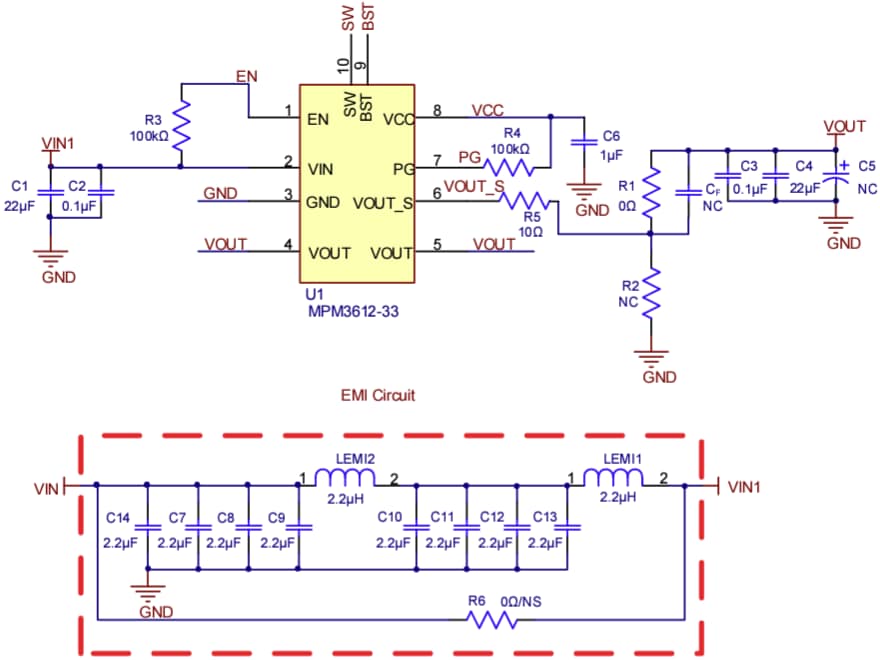
Schematic Diagram

Schematic - Monolithic Power Systems (MPS) EVM3612-33-LQ-00A Evaluation Board
Published: 2024-06-10 | Updated: 2024-06-25