Monolithic Power Systems (MPS) EVQ6528-V-00A Evaluation Board

Monolithic Power Systems (MPS) EVQ6528-V-00A Evaluation Board is designed to facilitate the evaluation of the MPQ6528 H-bridge gate driver in a QFN-28 (4mm x 5mm) package. The EVQ6528-V-00A provides a supply voltage of up to 60V. The board is configured to drive two half-bridges incorporating four N-channel power MOSFETs. The external controller generates the driving control signals on the EVQ6528-V-00A (e.g., MCU or FPGA).

Features

  • Wide 5V to 60V input voltage range
  • Supports 100% duty cycle operation
  • Over-Current Protection (OCP), Over Temperature Protection (OTP)
  • Configurable OCP threshold
  • Fault indication output
  • Available in a QFN-28 (4mm x 5mm) package
  • AEC-Q100 Grade 1

Applications

  • DC Brush motors
  • Automotive actuators
  • Power converters
  • Gate openers

Specifications

  • 5V to 60V Input voltage
  • 0.125V to 2.4V OC_REF voltage
  • 3.3V or 5V VCC voltage

Associated Products

MPQ6528 H-Bridge Gate Driver

Layout

Monolithic Power Systems (MPS) EVQ6528-V-00A Evaluation Board

Schematic

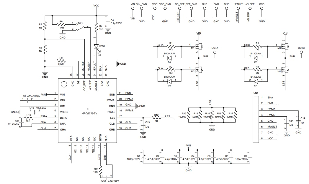
Schematic - Monolithic Power Systems (MPS) EVQ6528-V-00A Evaluation Board

PCB Layout

Location Circuit - Monolithic Power Systems (MPS) EVQ6528-V-00A Evaluation Board
Published: 2022-09-15 | Updated: 2022-09-19