Monolithic Power Systems (MPS) MP2333x Synchronous Buck Converters

Monolithic Power Systems (MPS) MP2333x Synchronous Buck Converters are fully integrated, high-frequency, rectified, step-down, and switch-mode converters with internal power MOSFETs. These converters offer a compact solution that achieves 3A continuous output current with excellent load/line regulation over a wide input range. The space-saving SOT583 packaged MP2333x converters use synchronous mode operation for higher efficiency over the output current load range. These converters operate within a -40°C to +125°C temperature range and a 4.2V to 18V supply voltage range.

The MP2333x converters provide Short-Circuit Protection (SCP), Over-Current Protection (OCP), and Under-Voltage Protection (UVP). These converters are designed with thermal shutdown and forced Pulse Width-Modulation (PWM) operation. The MP2333x converters feature Constant-On-Time (COT) control operation, providing a fast transient response, easy loop design, and tight output regulation. These converters are ideal for game consoles, digital set-top boxes, flat-panel televisions and monitors, and general-purpose applications.

Features

  • High-efficiency synchronous mode operation
  • Fast load transient response
  • Programmable soft-start time
  • Power Good (PG) indication
  • Over Current Protection (OCP) and hiccup
  • Pre-bias start-up
  • Short-Circuit Protection (SCP)
  • Under-Voltage Protection (UVP)

Applications

  • Game consoles
  • Flat-panel televisions and monitors
  • Digital set-top boxes
  • General purposes

Specifications

  • -40°C to +125°C operating temperature range
  • 75mΩ/40mΩ low RDS(ON) internal power MOSFETs
  • 200µA low IQ
  • 4.2V to 18V operating supply voltage range
  • 3A output current

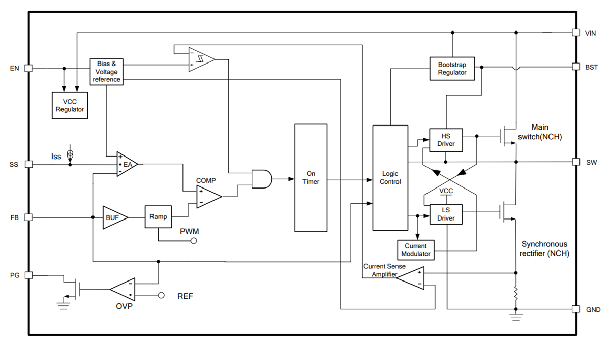
MP2333x Block Diagram

Block Diagram - Monolithic Power Systems (MPS) MP2333x Synchronous Buck Converters

MP2333x Circuit Representation

Published: 2019-08-19 | Updated: 2023-10-27