Monolithic Power Systems (MPS) MP28167-A Integrated Buck-Boost Converters
Monolithic Power Systems (MPS) MP28167-A Integrated Buck-Boost Converters regulate the output voltage across a wide 2.8V to 22V input voltage range with high efficiency. The synchronous, four-switch MP28167-A offers integrated output voltage scaling and adjustable output current limit functions to meet USB power delivery (PD) requirements. The constant-on-time (COT) control in buck mode, and the constant-off-time control in boost mode, deliver a fast load transient response and smooth buck-boost mode transient.The MPS MP28167-A Integrated Buck-Boost Converters support autoPFM/PWM or forced PWM switching modes, along with a configurable output constant current (CC) current limit, promoting flexible design for different applications.
Additionally, the device has full protection features, including over-current protection (OCP), over-voltage protection (OVP), under-voltage protection (UVP), configurable soft start, and thermal shutdown.
The MP28167-A Converters are available in a QFN-16 (3mm x 3mm) package.
Features
- Configurable output voltage via FB pin
- Wide 2.8V to 22V operating input voltage range
- 0.08V to 1.637V Reference voltage range with 0.8mV resolution through I2C (1) (Default 1V reference voltage)
- 3A Output current or 4A input current
- Four low RDS(ON) internal buck power MOSFETs
- Adjustable accurate CC output current limit with internal sensing MOSFET via I2C
- 500kHz/750kHz Selectable switching frequency
- Output Over-Voltage Protection (OVP) with a hiccup
- Output Short-Circuit Protection (SCP) with a hiccup
- Over-temperature warning and shutdown
- I2C Interface with ALT pin
- One-Time Programmable (OTP) nonvolatile memory
- I2C-Configurable line drop compensation, PFM/PWM Mode, Soft Start, OCP, and OVP
- Configurable EN shutdown discharge
- Available in a QFN-16 (3mm x 3mm) package
- The MPL-AL inductor series matches the best performance
Applications
- USB PD sourcing ports
- Buck-boost bus supplies
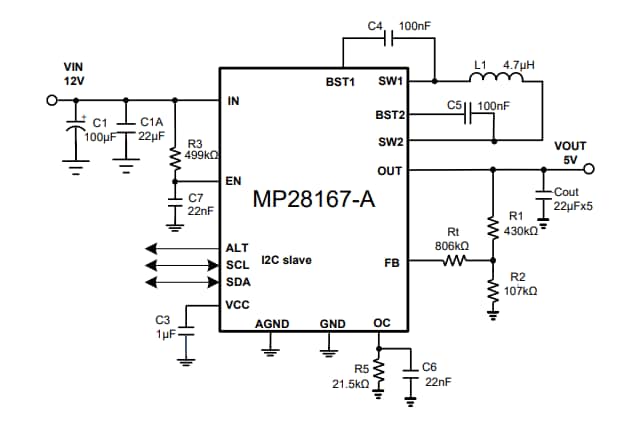
Typical Application
Efficiency vs. Output Current
Published: 2022-01-25
| Updated: 2022-03-11
