Monolithic Power Systems (MPS) MPM3901 Synchronous Step-Down Power Modules

Monolithic Power Systems (MPS) MPM3901 Synchronous Step-Down Power Modules are easy-to-use, fully integrated, fixed-frequency, synchronous step-down power modules with a built-in inductor and power MOSFETs. The MPS MPM3901 modules can achieve up to 1A of continuous output current (IOUT) with peak current control for excellent transient responses. The AEC-Q100 qualified MPM3901 modules offer a wide 4.5V to 60V input voltage (VIN) range that accommodates a variety of step-down applications in 12V and 24V automotive battery input environments. The 2μA shutdown-mode quiescent current (IQ) makes the MPM3901 ideal for battery-powered applications.

The QFN-19 (4mm x 6mm) packaged modules employ advanced asynchronous modulation (AAM) mode to achieve high efficiency under light-load conditions by reducing switching and gate driver losses. Additionally, the module includes built-in soft start, enable control, and power good indication. A high duty cycle and low-dropout mode are provided for automotive cold-crank conditions. With over-current protection (with valley current detection to avoid current runaway), short-circuit protection (with hiccup mode), and thermal shutdown, the MPM3901 ensures reliable operation in demanding conditions.

Features

  • Designed for automotive applications
    • 4.5V to 40V continuous operating VIN range
    • Up to 60V input transient voltage for automotive load dump
    • Up to 1A of continuous IOUT
    • Low-dropout mode
    • 90ns minimum on time (tON_MIN)
    • -40°C to +150°C operating junction temperature range
    • Available in AEC-Q100 Grade 1
  • Increases battery life
    • 2μA low shutdown mode current
    • 40μA IQ
    • Selectable AAM mode or FCCM at light loads
  • High performance for improved thermals
    • 250mΩ/45mΩ internal power MOSFETs
    • Available in a QFN-19 (4mm x 6mm) package with wettable flanks
  • Optimized for EMC/EMI
    • Integrated power inductor
    • Up to 2.2MHz configurable switching frequency (fSW)
    • CISPR 25 Class 5 compliant
  • High-efficiency synchronous mode control
  • 180° out-of-phase SYNCO clock
  • Feedback (FB) tolerance
    • 1% at room temperature
    • 2% at full temperature
  • Internal 0.45ms Soft Start (SS)
  • Power Good (PG) indicator
  • Over-Current Protection (OCP)
  • Self-Control Protector (SCP) with hiccup mode
  • Thermal shutdown
  • MPSafe™-compatible

Applications

  • Automotive infotainment
  • Automotive lamps and LEDs
  • Automotive motor control

Typical Application

Application Circuit Diagram - Monolithic Power Systems (MPS) MPM3901 Synchronous Step-Down Power Modules

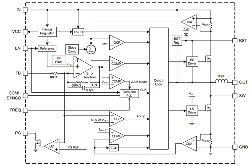
Functional Block Diagram

Block Diagram - Monolithic Power Systems (MPS) MPM3901 Synchronous Step-Down Power Modules
Published: 2025-04-22 | Updated: 2025-04-25