Monolithic Power Systems (MPS) MPQ4346/4346J Synchronous Step-Down Converters

Monolithic Power Systems (MPS) MPQ4346/4346J Synchronous Step-Down Converters are configurable-frequency (350kHz to 2.5MHz) switching regulators with integrated internal high-side and low-side MOSFETs. These devices provide up to 3A of highly efficient output current (IOUT) with fixed-frequency, zero-delay Pulse-Width Modulation (PWM) control to optimize transient response. The MPQ4346/4346J switching regulators feature 1μA ultra-low shutdown mode Quiescent current to allow the devices to be used in battery-powered applications.

These step-down converters offer thermal shutdown for reliable, fault-tolerant operation, and high-duty cycle and low-dropout modes are provided for automotive cold crank conditions. The AEC-Q100 qualified MPQ4346 regulators are available in a QFN-17 (3mmx4mm) package. Typical applications include automotive clusters, automotive infotainment, Advanced Driver Assistance Systems (ADAS), and industrial power systems.

Features

  • Designed for automotive applications:
    • 42V load dump tolerance
    • Supports 3.1V cold crank
    • Low-Dropout (LDO) mode
    • 3A continuous output current (IOUT)
    • Continuous operation up to 36V
    • Zero-delay Pulse-Width Modulation (PWM) control
    • 20ns minimum on-time
    • -40°C to 150°C operating junction temperature (TJ)
    • Available in AEC-Q100 Grade 1
  • Increases battery life:
    • 1μA low shutdown supply current
    • 3μA sleep mode Quiescent current (IQ)
    • Advanced Asynchronous Modulation (AAM) mode increases efficiency under light loads
  • High-performance for improved thermals:
    • Internal 60mΩ high-side MOSFET (HS-FET) and 35mΩ low-side MOSFET (LS-FET)
  • Optimized for EMC/EMI:
    • 350kHz to 2.5MHz configurable switching frequency (fSW)
    • Symmetric VIN pinout
    • Frequency Spread Spectrum (FSS) modulation
    • CISPR25 Class 5 compliant
    • MeshConnect™ flip-chip package
  • Additional features:
    • Fixed output options: 1V, 1.1V, 1.8V, 2.5V, 3V, 3.3V, 3.7V, 3.8V, and 5V
    • Power Good (PG) output
    • Synchronizable to an external clock
    • Synchronized to clock output
    • External Soft Start (SS)
    • Over-Current Protection (OCP) with hiccup mode
    • Available in a QFN-17 (3mmx4mm) package

Applications

  • Automotive clusters
  • Automotive infotainment
  • Advanced Driver Assistance Systems (ADAS)
  • Industrial power systems

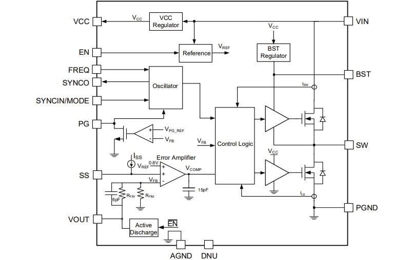
Functional Block Diagram

Block Diagram - Monolithic Power Systems (MPS) MPQ4346/4346J Synchronous Step-Down Converters

Typical Application Circuit (MPQ4346GLE-5)

Application Circuit Diagram - Monolithic Power Systems (MPS) MPQ4346/4346J Synchronous Step-Down Converters
Published: 2023-11-28 | Updated: 2024-01-17