Monolithic Power Systems (MPS) MPQ9846 Switching Voltage Regulators
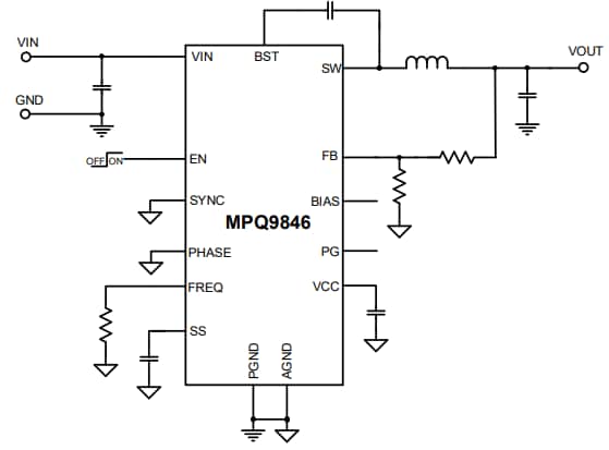
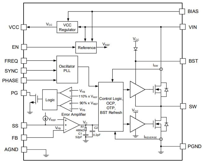
Monolithic Power Systems (MPS) MPQ9846 Switching Voltage Regulators are high-frequency, synchronous, rectified, step-down, and switch-mode converters with built-in power MOSFETs. These regulators offer 0.6A of continuous output current with excellent load and line regulation over a wide 3.3V to 36V input supply range. The MPQ9846 regulators feature a switching frequency that can be programmed or synchronized to an external clock in the range of 350kHz to 2.5MHz. The synchronous operation and ultra-low 14μA sleep mode quiescent current provide high-efficiency over the output current load range. These MPQ9846 switching voltage regulators are ideal for step-down applications, automotive input environments, and battery-powered applications.The MPQ9846 regulators feature Over-Current Protection (OCP), Short-Circuit Protection (SCP), and thermal shutdown. The peak current mode operation provides a fast transient response and eases loop stabilization. The excellent low-dropout performance allows the MPQ9846 regulators to be used in high duty cycle applications. The MPQ9846 voltage regulators are available in a space-saving QFN-16 (3mm x 4mm) package.
Features
- 2μA low shutdown supply current
- 14μA no-load Quiescent current
- Internal 125mΩ high-side and 115mΩ low-side MOSFET
- 350kHz to 2.5MHz configurable switching frequency
- Power Good (PG) output
- External Soft Start (SS)
- -40°C to 125°C operating temperature range
- 80ns minimum ON-time
- AAM at light load
- Low-Dropout (LDO) mode
- Hiccup Over-Current Protection (OCP)
- Available in a QFN-16 (3mm x 4mm) package
- Available in AEC-Q100 grade 1
Applications
- Infotainment
- Clusters
- Advanced Driver Assistance Systems (ADAS)
- Industrial power systems
Block Diagram
Typical Application Circuit
Performance Graph
Published: 2021-02-23
| Updated: 2022-03-11
