Nexperia NEVB-NPS3102 Evaluation Boards
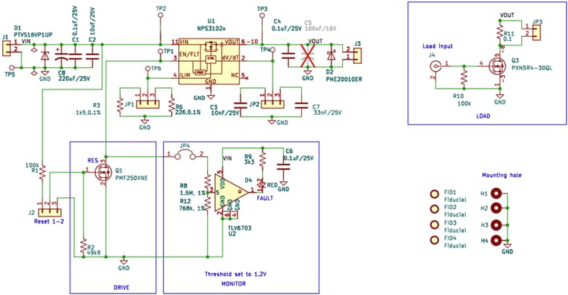
Nexperia NEVB-NPS3102 Evaluation Boards are 4-layer Printed Circuit Boards (PCBs) designed to evaluate the performance of the NPS3102A and NPS3102B electronic fuses. These boards operate at a 9V to 18V input voltage range and 11A (Tamb = 25°C) continuous DC load current. The NEVB-NPS3102 boards include one eFuse for testing in various scenarios. This integrates an NMOST transistor for short circuit monitoring, comparator circuitry with LED fault indication, selectable output voltage ramp times, and adjustable current limit settings.The NEVB-NPS3102 boards also feature a selectable current limit, selectable output slew rate, fault detection indicator, short circuit FET, and IN and OUT transient protection diodes. The NPS3102A or NPS3102B electronic fuses can be swapped to explore the differences between latching and auto-retry fuses.
Features
- Two evaluation boards are available:
- NEVB-NPS3102A
- NEVB-NPS3102B
- 9V to 18V input operating voltage range (VIN)
- 11A (Tamb = 25°C) continuous DC load current
- Selectable current limit
- Selectable output slew rate
- Fault detection indicator
- Short circuit FET
- IN and OUT transient protection diodes
- An open drain enables the drive
Schematic Diagram
Published: 2024-08-06
| Updated: 2024-08-29
