NXP Semiconductors PF1510 PMICs

NXP Semiconductors PF1510 Power Management Integrated Circuits (PMICs) are designed for use with i.MX processors on low-power portable, smart wearable, and Internet of Things (IoT) applications. These NXP PMICs provide a full power solution to i.MX 7ULP, i.MX 6SL, 6UL, 6ULL, and 6SX processors. The PF1510 PMICs in combination with three high-efficiency buck converters, three linear regulators, DDR reference, and RTC supply provide power for a complete system. These PMICs feature buck converters, LDO regulators, and an I2C interface. Typical applications include home automation, e-readers, smart mobiles, IoT, and embedded monitoring systems.

Features

  • 4.1V to 6V input voltage VIN from 5V bus, USB, or AC adapter
    • Linear front-end input LDO (1500mA input limit)
    • Up to 6.5V input operating range
    • VIN withstands OV to 22V transient and DC inputs
  • Buck converters
    • Internal digital soft start
    • 1μA quiescent current in ULP mode with light load
    • >90% peak efficiency
    • Dynamic voltage scaling on SW1 and SW2
    • Modes
      • Forced PWM quasi-fixed frequency mode
      • Adaptive variable-frequency mode
    • Programmable output voltage, current limit, and soft start
  • LDO regulators
    • <1.5μA quiescent current in low-power mode
    • Programmable output voltage
    • Soft start and ramp
    • Current limit protection
    • USB_PHY low dropout linear regulator
    • LDO2P7 always on regulator output
  • LDO/switch supply
    • 3V, 2mA RTC supply VSNVS
    • Coin cell charger
  • 0.5 to 0.9V, and 10mA DDR memory reference voltage, VREFDDR
  • One-time programmable (OTP) memory for device configuration
    • User programmable start-up sequence, timing, soft-start, and power-down sequence
    • Programmable regulator output voltages
  • I2C interface
  • User programmable standby, sleep/low-power, and off (REGS_DISABLE) modes
  • -40°C to +105°C ambient temperature range

Applications

  • Low-power IoT
  • Wireless game controllers
  • Embedded monitoring systems
  • Home automation
  • POS
  • E-readers
  • Smart mobile/wearable devices

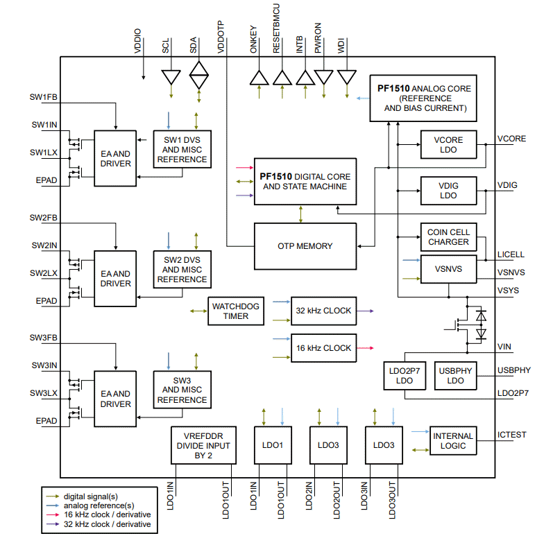
Functional Block Diagram

Block Diagram - NXP Semiconductors PF1510 PMICs

Internal Block Diagram

Block Diagram - NXP Semiconductors PF1510 PMICs

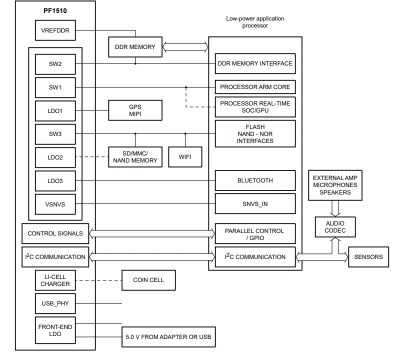
Application Circuit

Application Circuit Diagram - NXP Semiconductors PF1510 PMICs
Published: 2018-08-07 | Updated: 2022-09-15