onsemi NCP1655 Power Factor Controllers

onsemi NCP1655 Power Factor Controllers offer a multimode operation for optimized operation over the line/load range. The circuit easily transitions from one operation mode to another depending on the switching period duration. In very light-load conditions, the circuit can enter the soft-SKIP mode for minimized losses.

The onsemi NCP1655 Power Factor Controllers are available in a SO-9 package. The circuit further incorporates the features necessary for robust and compact PFC stages, with few external components.

Features

  • VS High-voltage line sensing pin: reduced external components
  • Count and minimized leakage current compatible to most severe
  • Standby specifications (<30A @ 400V)
  • Internal compensation of the regulation loop
  • Fast line/load transient compensation (dynamic response enhancer)
  • Large VCC operating range (9.5V to 35V)
  • Line range detection
  • pfcOK Signal for enabling/disabling the downstream converter
  • Jittering for easing EMI filtering
  • Safety
    • Soft and fast overvoltage protection
    • Brown-out detection
    • 2-Level over current detection
    • Bulk under-voltage detection
    • Thermal shutdown

Applications

  • PC power supplies
  • All off-line appliances requiring power factor correction

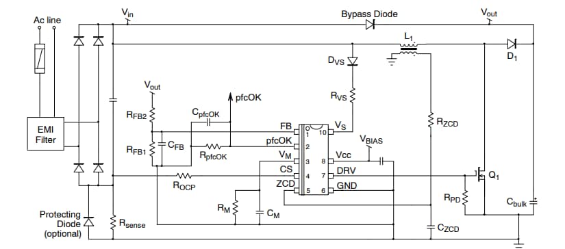
Typical Application Schematic

Schematic - onsemi NCP1655 Power Factor Controllers
Published: 2021-03-02 | Updated: 2022-03-11