onsemi NCV7381C FlexRay® Transceiver
onsemi NCV7381C FlexRay® Transceiver is a high-temperature single-channel transceiver compliant with FlexRay Electrical Physical Layer Specification Rev. 3.0.1. This interface IC offers excellent EMC and ESD performance. The NCV7381C transceiver is capable of communicating at speeds of up to 10Mbit/s. The device's mode control functionality is optimized for nodes permanently connected to a car battery. onsemi NCV7381C transceiver is compatible with 14V and 28V systems.Features
- Compliant with FlexRay Electrical Physical Layer Specification Rev. 3.0.1.
- Up to 10Mbit/s communication with FlexRay transmitter and receiver in normal-power modes
- 60ns bit time support
- FlexRay low-power mode receiver for remote wakeup detection
- Excellent Electromagnetic Susceptibility (EMS) level over the full frequency range
- Very Low Electromagnetic Emissions (EME)
- Bus pins protected against >10kV system ESD pulses
- AEC-Q100 qualified and PPAP capable
- Safe behavior under missing supply or no supply conditions
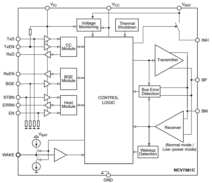
- Interface pins for a protocol controller and a host (TxD, RxD, TxEN, RxEN, STBN, BGE, EN, and ERRN)
- INH output for control of external regulators
- Local wakeup pin WAKE
- TxEN timeout
- BGE feedback
Block Diagram
Application Diagram
Published: 2020-12-15
| Updated: 2024-05-21
