onsemi NCV5700 High-Current IGBT Gate Driver

onsemi NCV5700 High-Current IGBT Gate Driver features a high-current output of +4/-6A at IGBT Miller Plateau Voltages. The NCV5700 is a high-performance stand-alone IGBT driver for high-power applications. These applications include solar inverters, motor control, and uninterruptible power supplies. This device also eliminates many external components. Device protection features include Active Miller Clamp, accurate UVLO, EN input, DESAT protection and Active Low FAULT output. The driver has an accurate 5.0V output and separate high and low (VOH and VOL) driver outputs for system design convenience. A wide voltage range of bias supplies, including unipolar and bipolar voltages, are accommodated. The NCV5700 is available in a 16-pin SOIC package.

Features

  • High current output (+4/-6 A) at IGBT Miller Plateau voltages
  • Low output impedance of VOH & VOL for enhanced IGBT driving
  • Short propagation delays with accurate matching
  • Direct interface to digital isolator/optocoupler/pulse transformer for the isolated drive, logic compatibility for non-isolated drive
  • Active Miller clamp to prevent spurious gate turn-on
  • DESAT protection with programmable delay
  • Enable input for independent driver control
  • Tight UVLO thresholds for bias flexibility
  • Wide bias voltage range including negative VEE capability
  • NCV prefix for automotive and other applications requiring unique site and control change requirements; AEC-Q100 Qualified and PPAP Capable, Grade 1
  • Pb-free, halogen-free, and RoHS compliant

Applications

  • Motor control
  • Uninterruptible Power Supplies (UPS)
  • Automotive power supplies
  • HEV/EV powertrain
  • HEV/EV PTC heaters

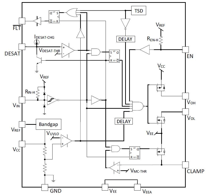
Block Diagram

Block Diagram - onsemi NCV5700 High-Current IGBT Gate Driver
Published: 2017-09-06 | Updated: 2023-08-18