onsemi NCP339 Protected Power Switches
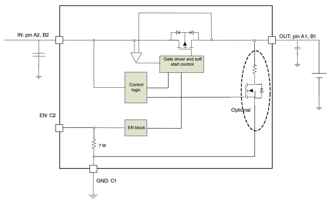
onsemi NCP339 Protected Power Switches are very low Ron MOSFETs controlled by an external logic pin, allowing optimization of battery life and portable device autonomy. Indeed, thanks to current consumption optimization with the PMOS structure, leakage currents are eliminated by isolating the connected IC on the battery when it is not in use. Reverse blocking control is automatically engaged if the OUT pin voltage is higher than the IN pin voltage, eliminating the leakage current from OUT to IN. onsemi NCP339B is available with an output auto-discharge function when the part is disabled.Features
- 1.2V to 5.5V operating range
- 19mΩ P MOSFET at 4.5V
- DC-current up to 3A
- Soft start control
- Low quiescent current
- Reverse blocking
- Active high EN pin
- WLCSP6 1mm x 1.5mm package
- Pb-free device
Applications
- Mobile phones
- Tablets
- Digital cameras
- GPS
- Portable devices
- Computers
Typical Application
Block Diagram
Published: 2025-04-21
| Updated: 2025-05-27
