onsemi NCV7691 Current Controller

onsemi NCV761 Current Controller provides an external NPN bipolar device to drive LEDs. The LED brightness levels are programmed using an external resistor with a bipolar transistor increasing the current range. The NCV7691 controller LED driver is flexible to add a single channel to multichannel systems. Features include Pulse Width Modulation (PWM) control, multiple LED string control, open LED string, and short-circuit LED string diagnostic. The current controller is Pb-free, and automotive-Q100 qualified. The onsemi NCV7691 is ideal for automotive LED lamps, Rear Combination Lamps (RCL), fog lights, and automotive linear current LED drivers.

Features

  • Constant current output for LED string drive
  • External bipolar device for wide current range flexibility
  • BCP56 transistor can drive multiple strings concurrently
  • External programming current resistor
  • PWM control
  • Negative temperature coefficient current control option
  • Open LED string diagnostic
  • Short−circuit LED string diagnostic
  • Multiple LED string control
  • Overvoltage set back power limitation
  • SOIC−8 package
  • AEC−Q100 qualified and Production Part Approval Process (PPAP) capable
  • Pb−Free devices

Specifications

  • -55ºC to 150ºC of Junction temperature (TJ)
  • 4V (typical) under-voltage lockout
  • 15ºC (typical ) of thermal hysteresis
  • 100KHz (typical) of unity-gain bandwidth
  • -0.3V to 50V DC supply voltage (VS)

Applications

  • Rear Combination Lamps (RCL)
  • Daytime Running (DR) lights 
  • Center High Mounted Stop Lamps (CHMSL) arrays
  • Turn signal and other externally modulated applications
  • General automotive linear current LED driver

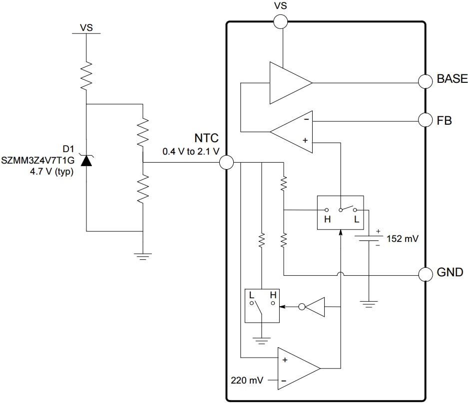
Block Diagram

Block Diagram - onsemi NCV7691 Current Controller

NCV7691 Negative Temperature Coefficient

onsemi NCV7691 Current Controller
Published: 2017-01-03 | Updated: 2022-03-11