Power Integrations LinkSwitch™-HP Off-Line Switchers
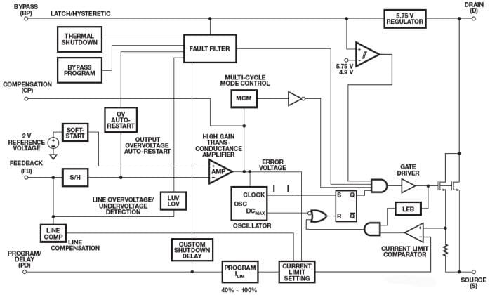
Power Integrations LinkSwitch™-HP Off-Line Switcher family of flyback power supply ICs incorporate a primary side regulated (PSR) controller and high-voltage power MOSFET in a single package. The IC family includes devices optimized for constant voltage (CV) operation at power ranges from 9W to 90W. Power Integrations LinkSwitch-HP IC controller features +/-5% CV accuracy, selectable current limit, programmable latching or hysteretic OVP, UVP and OTP, improved overload power compensation over line, fast AC reset, and programmable shutdown delay time. These devices include a K package, an eSOP-12B low-profile surface-mount package for ultra-slim designs.Features
- EcoSmart™
- Multi-mode control maximizes efficiency over full load range
- No-load consumption below 30mW at 230VAC
- >75% efficiency with 1W input at 230VAC
- >50% efficiency with 0.1W input at 230VAC
- High design flexibility
- 132kHz operation reduces transformer and power supply size
- Accurate programmable current limit
- Frequency jittering reduces EMI filter cost
- Fully integrated soft-start for minimum start-up stress
- Accurate thermal shutdown (OTP), hysteretic or latching
- 725V MOSFET simplifies meeting derating requirements (LNK677x)
- 650V MOSFET for lowest system cost (LNK676x/LNK666x)
- Fast transient response family option (LNK666x)
- Output short-circuit protection (SCP)
- Output overload/overcurrent protection (OPP, OCP)
- Optional extended shutdown delay time
- Output overvoltage protection (OVP), hysteretic or latching
- Line brown-in/out protection (line UV)
- Line overvoltage (OV) shutdown extends line surge withstand
Applications
- LCD monitors
- TVs
- Adapters
- Appliances
- Embedded power supplies (DVD, set-top box)
- Industrial
Block Diagram
Application Schematic
Videos
Published: 2012-09-13
| Updated: 2022-03-11
