Qorvo QPB9351EVB Evaluation Board

Qorvo 1.7GHz to 2.7GHz QPB9351EVB Evaluation Board is designed to easily demonstrate the functionality and versatility of the QPB9351 VGAs. The QPB9351 1.7GHz to 2.7GHz Dual Channel Rx VGAs are developed for high-performance macro base station receivers. The Qorvo QPB9351EVB Board features a 1700MHz to 2700MHz frequency range.

Applications

  • Wireless infrastructure
  • Diversity receivers
  • TDD or FDD systems
Chart - Qorvo QPB9351EVB Evaluation Board

Layout

Qorvo QPB9351EVB Evaluation Board

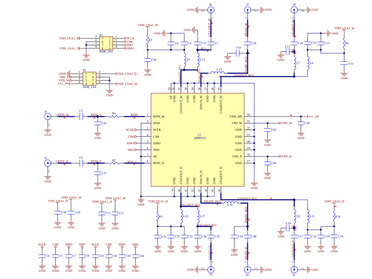
Schematic

Schematic - Qorvo QPB9351EVB Evaluation Board
Published: 2024-05-31 | Updated: 2024-06-07