ROHM Semiconductor BD8303MUV Switching Voltage Regulator

ROHM Semiconductor BD8303MUV Switching Voltage Regulator is a synchronous buck-boost controller. This voltage regulator operates at an input voltage range of 2.7V to 14V and a temperature range of -25°C to +85°C. The BD8303MUV voltage regulator is a high-efficient step-up/step-down DC to DC converter constructed with just one inductor. ROHM Semiconductor BD8303MUV Switching Voltage Regulator produces an output voltage of 5V from 1 cell of lithium battery, 4 batteries, or 2 cells of Li batteries.

Features

  • Supports high-current applications with external N-channel FET
  • Incorporates a soft-start function
  • Incorporates a timer latch system with a short circuit protection function

Specifications

  • Input voltage ranges from 2.7V to 14V
  • The reference voltage accuracy is 1.25%
  • The standby current is 0µA (typical)
  • The operating temperature ranges from -25°C to 85°C

Applications

  • General portable equipment
  • Single-lens reflex cameras
  • Digital Video Converter (DVC)
  • Portable DVDs
  • Mobile PCs

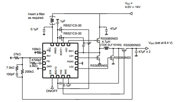
Typical Application Circuit

Application Circuit Diagram - ROHM Semiconductor BD8303MUV Switching Voltage Regulator
Published: 2017-03-16 | Updated: 2022-06-20