ROHM Semiconductor BM2P0161 Reference Boards
ROHM Semiconductor BM2P0161 Reference Boards are designed to utilize the AC/DC 650V Converter ICs and contribute to lower power consumption. The current mode control imposes a current limitation on every cycle, offering superior performance in bandwidth and transient response. ROHM BM2P0161 Reference Boards feature a 65kHz switching frequency in fixed mode, and at light load, the frequency is reduced, and high efficiency is realized. The Boards base the conduction/radiation emission test on CISPR 22 Class B with a high-quality EMI design.Features
- 90VAC to 264VAC input voltage range
- 47Hz to 63Hz input frequency range
- 82.9% efficiency
Applications
- AC adapters
- Household appliances
- Industrial equipment
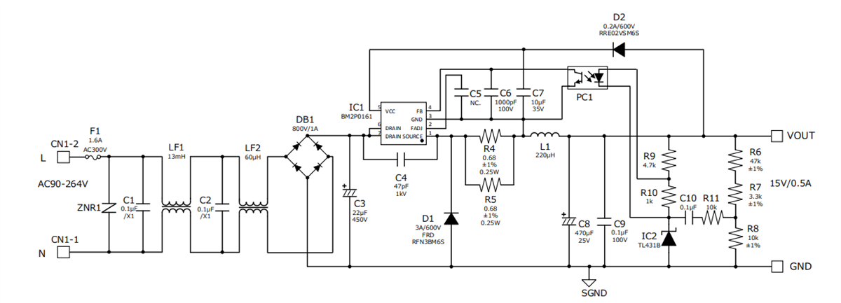
Connection Circuit
Schematic
Published: 2019-05-24
| Updated: 2024-01-25
