ROHM Semiconductor BU91796BMUF-M AEC-Q100 LCD Segment Driver
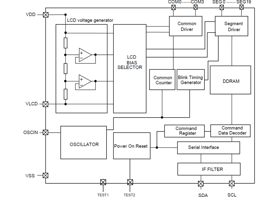
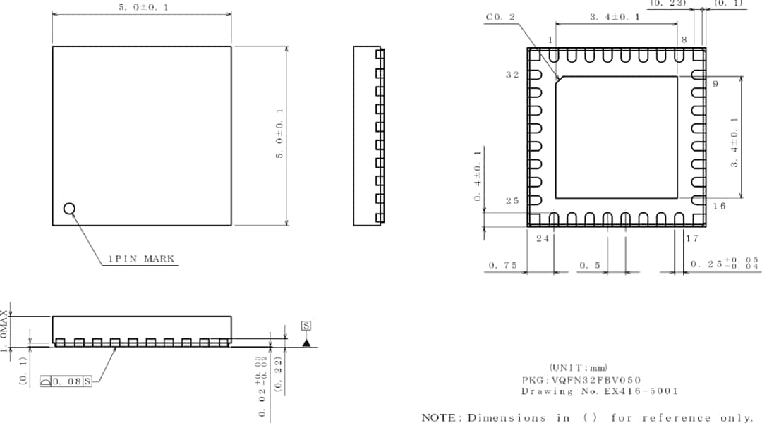
ROHM Semiconductor BU91796BMUF-M AEC-Q100 LCD Segment Driver is optimized for automotive instrument clusters and infotainment displays. The BU91796BMUF-M can drive up to 80 LCD segments and features integrated RAM for display data. The device also integrates an oscillator circuit and a buffer amp for LCD driving, eliminating the need for external components.The ROHM Semiconductor BU91796BMUF-M LCD Segment Driver is offered in a VQFN32FBV050 package with wettable flanks, which facilitate the use of AOI (Automated Optical Inspection) and improve reliability. This device is AEC-Q101 qualified for use in automotive applications.
Features
- AEC-Q100 qualified (Grade 2)
- Integrated RAM for display data (DDRAM)
- 20 x 4-bit
- 80 segment maximum
- LCD drive output
- 4 common output
- Maximum 20 segment output
- Integrated buffer amp for LCD driving
- Integrated oscillator circuit
- No external components required
- Low power consumption design
- 2 Wire serial interface
- -40°C to +105°C operating temperature range
- 5.0mm x 5.0mm x 1.0mm VQFN32FBV050 wettable flank package
Applications
- Instrument clusters
- Climate controls
- Car audio
- Metering
- White goods
- Healthcare products
- Battery-operated applications
Block Diagram
Typical Application Circuit
Package Outline
Published: 2021-03-15
| Updated: 2022-03-11
