Analog Devices Inc. ADL8103 Low Noise Amplifiers (LNAs)

Analog Devices Inc. ADL8103 High Input Survivability Low Noise Amplifiers (LNAs) are 6GHz to 12GHz LNAs with 34dBm RF input power survivability, designed for wideband RF and microwave applications. The Analog Devices ADL8103 delivers a typical gain of 25dB from 8GHz to 10GHz and a low noise figure of 1.7dB (typical) at 3.5GHz, making it ideal for sensitive receiver front ends in communication systems. These LNAs offer robust input protection capable of withstanding input power levels up to +20dBm continuously, which enhances system reliability in harsh RF environments. The amplifiers operate from a single 3.3V supply, drawing only 55mA, and are housed in a compact 2mm × 2mm, 6-lead LFCSP package, suitable for space-constrained designs. A combination of high linearity, low noise, and rugged input protection makes these devices a strong candidate for use in wireless infrastructure, test equipment, and defense systems.

Features

  • High 34dBm input power survivability from 6GHz to 12GHz
  • 5V/100mA nominal single positive supply
  • RBIAS drain current adjustment pin
  • Fast 25ns overdrive recovery at 32dBm
  • 25dB typical gain from 8GHz to 10GHz
  • 32.1dBm typical OIP3 from 8GHz to 10GHz
  • 1.7dB typical noise figure from 8GHz to 10GHz
  • Extended -55°C to + 125°C operating temperature range
  • 2mm × 2mm, 8-lead LFCSP package
  • RoHS-compliant

Applications

  • Test instrumentation
  • Military communications
  • Radar

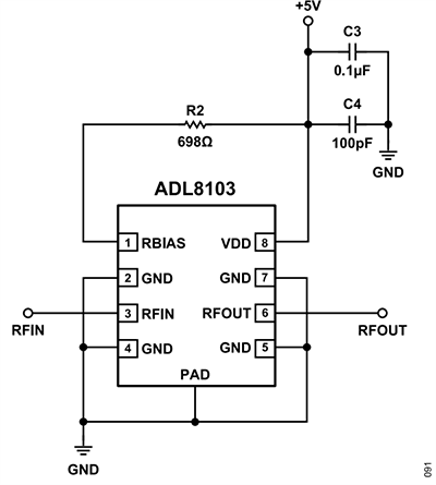
Typical Application Circuit

Application Circuit Diagram - Analog Devices Inc. ADL8103 Low Noise Amplifiers (LNAs)

Functional Block Diagram

Block Diagram - Analog Devices Inc. ADL8103 Low Noise Amplifiers (LNAs)

Schematic

Schematic - Analog Devices Inc. ADL8103 Low Noise Amplifiers (LNAs)
Published: 2025-05-22 | Updated: 2025-05-28