STMicroelectronics ALED6000 Monolithic Switching Regulators

STMicroelectronics ALED6000 Monolithic Switching Regulators are designed to source up to 3A DC current for high power LED driving. The ALED6000 features a wide input voltage range making the device an ideal choice for automotive systems. The 250mV typical RSENSE voltage drop enhances the efficiency performance, and digital dimming is implemented by driving the dedicated DIM pin.

The STM ALED6000 Monolithic Switching Regulators offer an adjustable current limitation, designed to select the inductor RMS current accordingly with the nominal output LED's current. The switching frequency adjustability makes the size of the application compact. Pulse-by-pulse current sensing, improved by digital frequency scaling, implements an effective constant current protection over the different application conditions. The embedded switchover feature on the VBIAS pin maximizes efficiency.

Multiple devices can be synchronized sharing the SYNCH pin to prevent beating noise in low noise applications, and the input current RMS value to be reduced.

Features

  • AECQ100 qualification
  • Up to 3A DC output current
  • 4.5V to 61V operating input voltage
  • RDS(on) = 250mΩ typ.
  • Adjustable fSW (250kHz - 1.5MHz)
  • Dimming function with dedicated pin
  • Low IQ shutdown (10 µA typ. from VIN)
  • Low IQ operating (2.4 mA typ.)
  • ±3% output current accuracy overtemperature
  • Synchronization
  • Enable with dedicated pin
  • Adjustable soft-start time
  • Adjustable current limitation
  • Low-dropout operation (12μs max.)
  • VBIAS improves efficiency at light load
  • Auto recovery thermal shutdown

Applications

  • Suitable for automotive systems
  • HB LED driving applications
  • Halogen bulb replacement

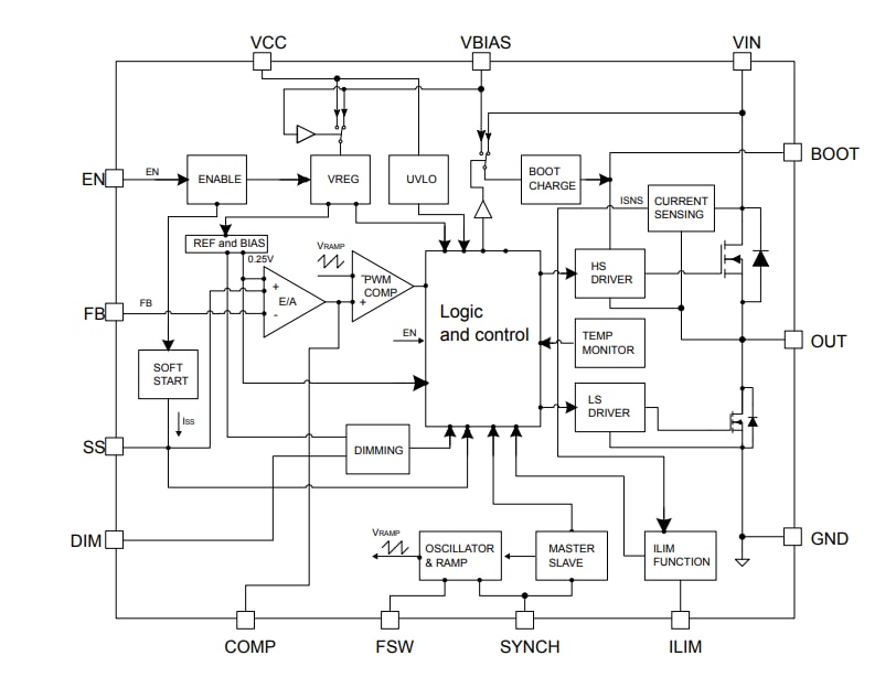
Block Diagram

Block Diagram - STMicroelectronics ALED6000 Monolithic Switching Regulators

Application Schematic

STMicroelectronics ALED6000 Monolithic Switching Regulators
Published: 2021-02-16 | Updated: 2022-03-11