STMicroelectronics ALTAIR05T-800 Switching Regulator
STMicroelectronics ALTAIR05T-800 All-Primary-Sensing Switching Regulator combines a high-performance low voltage PWM controller chip and an 800V avalanche-rugged power section. STMicroelectronics ALTAIR05T-800 is a high-voltage switcher that can operate directly from rectified mains with minimum external parts.Features
- Constant voltage and constant current output regulation (CV/CC) with no optocoupler
- Tight regulation also in presence of heavy load transients
- 800V avalanche rugged internal power section
- Quasi-resonant (QR) operation
- Low standby power consumption
- Automatic self-supply
- Input voltage feedforward for mains-independent cc regulation
- Output cable drop compensation
- SO16 package
Applications
- AC-DC chargers
- Mobile phones
- Other handheld equipment
- Compact switch-mode power supplies
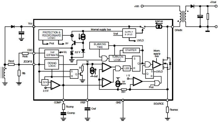
Block Diagram
Published: 2015-11-18
| Updated: 2022-03-11
