STMicroelectronics STEVAL-VP26K02F Evaluation Board

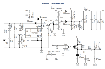
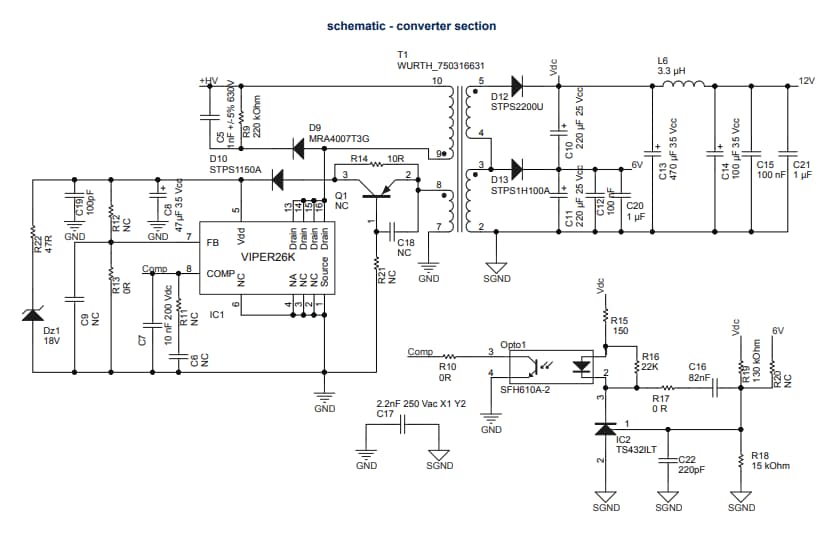
STMicroelectronics STEVAL-VP26K02F Evaluation Board implements a double output isolated SSR flyback designed to supply smart meter and PLC systems. This evaluation board incorporates the VIPER267KDTR offline high-voltage converter that features a 1050V avalanche-rugged power section. The VIPER267KDTR converter also offers PWM operation at 60kHz with frequency jittering at lower EMI, current limiting with a 700mA fixed set point, and on-board soft-start. This VIPER267KDTR converter supports isolated flyback with an optocoupler, primary-side regulation, and non-isolated flyback with resistive feedback, buck, and buck boost SMPS topologies.

Features

  • Implements a double output isolated SSR flyback converter
  • Developed using the VIPER267KDTR offline high-voltage converter
  • EMC with EN55022, EN61000, EN61000-4-4, EN61000-4-5, and EN61000-4-6
  • WEEE compliant

Specifications

  • Double output voltage
    • 12V at 0.7Arms (1A peak)
    • 6V at 200mA
  • 85VAC to 500VAC extended AC mains input voltage range
  • 47Hz to 63Hz mains frequency range
  • -40°C to +85°C operating temperature range

Schematic Diagrams

Published: 2019-10-21 | Updated: 2024-02-19