STMicroelectronics VND7E025AJ Evaluation Board
STMicroelectronics VND7E025AJ Evaluation Board is a single-channel high-side driver that incorporates VIPower technology. This evaluation board drives 12V automotive grounded loads through a 3V and 5V CMOS-compatible interface, which offers protection and diagnostics. The VND7E025AJ evaluation board integrates advanced protective functions such as load current limitation, overload active management by power limitation, and over-temperature shutdown with configurable latch-off. This evaluation board features a dedicated multifunction multiplexed analog output pin, sense enable pin, and extreme low voltage operation for deep cold-cranking applications. Typical applications include automotive resistive loads, inductive loads, capacitive loads, protected supply for ADAS systems (radars and sensors), and automotive headlamps.Features
- Simple single IC application board dedicated for VND7E025AJ
- Provides electrical connectivity and thermal heat-sinking for easy prototyping
- Extreme low-voltage operation for deep cold-cranking applications
- Single-channel smart high-side driver with CurrentSense analog feedback
- Very low standby current
- Analog feedback of load current with high precision proportional current mirror
- Overload and short-to-ground (power limitation) indication and thermal shutdown indication
- OFF-state open-load detection
- Output short to VCC detection
- Sense enable/disable
- Provides various kinds of protection such as under-voltage shutdown, overvoltage clamp, load current limitation, self-limiting of fast thermal transients, and electrostatic discharge protection
- Configurable latch-off on over-temperature or power limitation with the dedicated fault reset pin
- Loss of ground and loss of VCC
- Reverse battery with external components
Applications
- Protected supply for ADAS systems
- Radars
- Sensors
- Automotive resistive, inductive, and capacitive loads
- Automotive headlamp
Specifications
- Compatible with 3V and 5V CMOS outputs
- 40V maximum transient supply voltage
- 4V to 28V operating voltage range
- 27mΩ typical on-state resistance
- 61A current limitation
- 0.5µA stand-by max current
Additional Resources
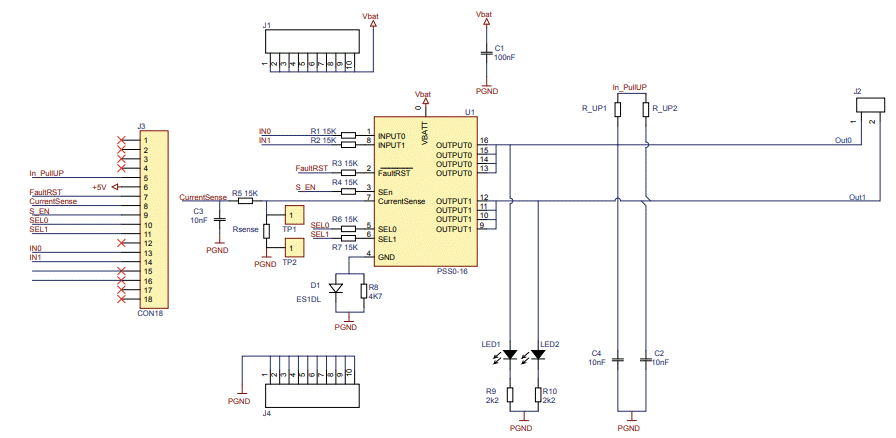
Schematic Diagram
Overview
Published: 2019-11-19
| Updated: 2024-02-26
