STMicroelectronics STEVAL-MKI246KA Accelerometer Kit

STMicroelectronics STEVAL-MKI246KA Accelerometer Kit facilitates the evaluation of the IIS2DULPX 3-axis accelerometer. The STEVAL-MKI246KA adapter board is attached using a cable to the STEVAL-MKIGIBV5 adapter board to render it compatible with the STEVAL-MKI109D evaluation platform. The sensor is soldered exactly in the center of the square PCB to conveniently mount the board on the equipment used for vibration analysis via double-sided adhesives. Alternatively, users can mount the board employing the holes in each corner of the PCB. The STEVAL-MKIGIBV5 is powered by implementing a standard DIL-24 socket.

The STMicroelectronics STEVAL-MKI246KA kit supplies the complete IIS2DULPX pinout and arrives ready to use with the needed decoupling capacitors on the VDD power supply line. The adapter is supported by the STEVAL-MKI109D platform, which contains a high-performance 32-bit microcontroller serving as a bridge between the sensor and a PC, on which it is possible to use the downloadable MEMS Studio graphical user interface or dedicated software routines for customized applications. Additionally, users can plug the kit into X-NUCLEO-IKS02A1 or STEVAL-STWINBX1 using an ad hoc connector mounted on the STEVAL-MKI246A board.

Features

  • User-friendly IIS2DULPX board
  • Complete IIS2DULPX pinout for a standard DIL-24 socket
  • Fully compatible with STEVAL-MKI109D motherboards
  • RoHS compliant

Applications

  • Industrial IoT and factory automation
  • Asset tracking
  • Portable healthcare devices and hearing aids
  • Antitampering devices
  • Wireless sensor nodes
  • Appliances and robotics
  • Motion-activated functions

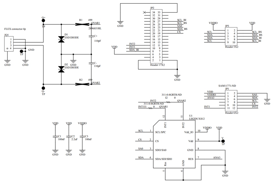
Schematic

Schematic - STMicroelectronics STEVAL-MKI246KA Accelerometer Kit
Published: 2025-03-21 | Updated: 2025-04-08